Fig. 3
From: Chronic alcohol-induced brain states limit propagation of direct cortical stimulation

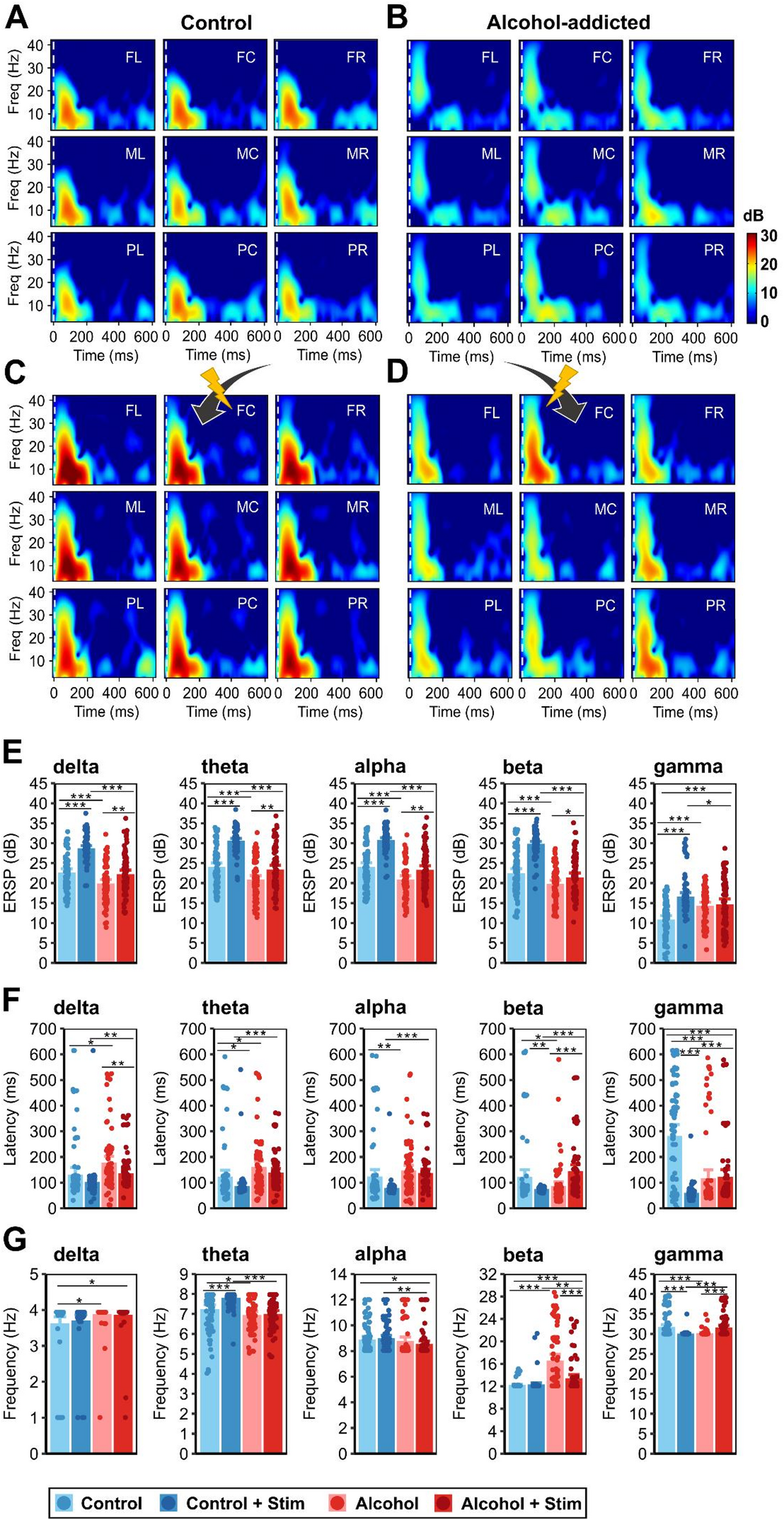
Impact of long-term alcohol consumption and direct cortical stimulation on prefrontal auditory event-related brain dynamics in the ADE rat model. Grand average deviant-minus-standard ERSPs (in dB) in the frequency range of 1–45 Hz in (A) naïve controls and (B) alcohol-dependent animals prior to and following prefrontocortical stimulation (C, D). (E) Maximum ERO activity, (F) Latencies and (G) Frequencies of maximum ERO activity within the delta (1–4 Hz), theta (4–8 Hz), alpha (8–12 Hz), beta (12–30 Hz) and gamma (> 30 Hz) frequency bands and over the whole frequency range. Panels E–G display data points for all channels of all the rats and mean barplots ± 95% confidence intervals. Data for naïve controls (blue) and alcohol-dependent animals (red) are presented in light colors prior to stimulation and in dark colors following stimulation. Asterisks indicate significant differences at *p < 0.05, **p < 0.01, and ***p < 0.001.