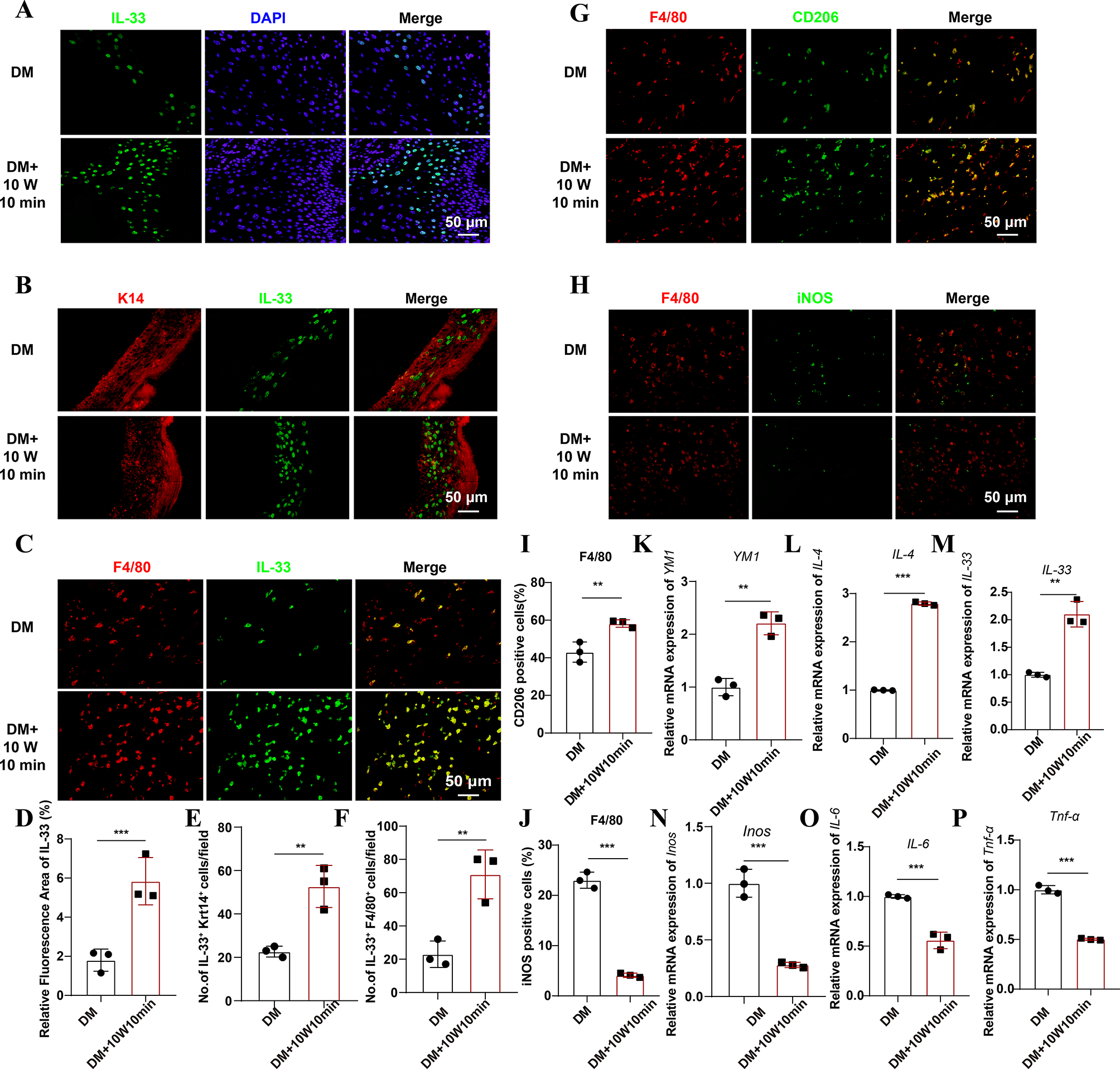
Fig. 3

Microwave therapy upregulates IL-33 expression, promotes macrophage M2 polarization, and enhances diabetic wound healing. (A) IL-33 expression (green) in diabetic mouse skin on day 7. (B–C) Co-immunofluorescence staining of IL-33 with Krt14 (red) and F4/80 (red), respectively. (D) Quantification of IL-33-positive fluorescence area. (E–F) Quantification of IL-33⁺/Krt14⁺ and IL-33⁺/F4/80⁺ double-positive cells. (G–H) Co-expression images of CD206 (green) with F4/80 and iNOS (green) with F4/80. (I–J) Percentage of CD206⁺ and iNOS⁺ cells. n = 3 per group. (K–P) mRNA expression levels of YM1, IL-4, IL-33, iNOS, IL-6, and Tnf-α. n = 3 per group. (ns = not significant (p > 0.05); *p < 0.05; **p < 0.01; ***p < 0.001).