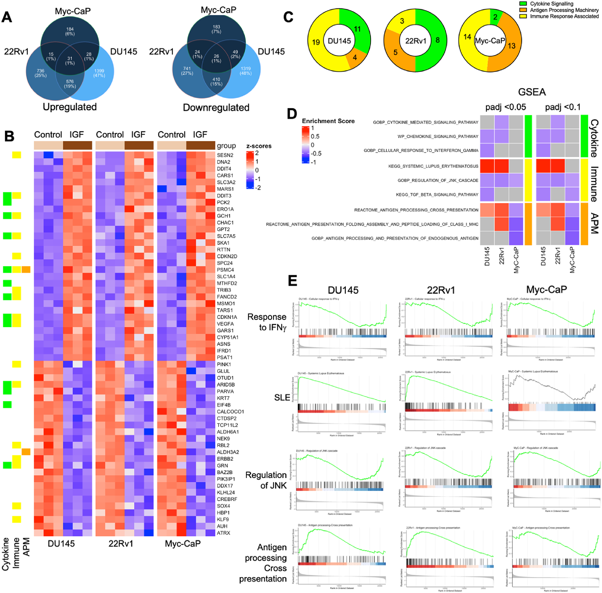
Fig. 1
From: IGF-1 regulates cancer cell immune evasion in prostate cancer

IGF-1 deregulates immune-associated genes and transcriptional pathways. Subconfluent DU145, 22Rv1 and Myc-CaP cultures were serum-starved for 24 h, stimulated with 30 nM IGF-1 or solvent (control) for 24 h and RNA was extracted for RNA-seq. A. IGF-induced DEGs unique to and shared between the 3 PCa cell lines showing number (%). B. Expression heatmap of 57 DEGs in common between the 3 cell lines including 31 significantly upregulated and 26 downregulated DEGs and annotation into three curated immune relevant categories: cytokine signaling, immune response associated and Antigen Processing Machinery (APM). C. GSEA was performed using the three curated immune-associated pathway datasets (Supplementary Table S11). Pie charts represent the distribution of enriched pathways in each cell line. D. Heatmap of selected enriched pathways and enrichment scores at padj < 0.05 and < 0.01 for each cell line. E. GSEA enrichment plots showing response to interferon gamma (IFNγ), systemic lupus erythematosus (SLE), regulation of JNK cascade and antigen processing and cross presentation.