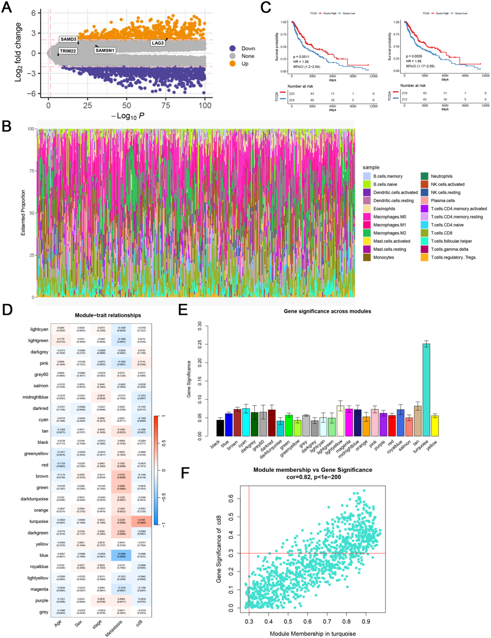
Fig. 4

Differential gene expression analysis and WGCNA. (A) Volcano plot of the differential gene expression analysis of TCGA-SKCM samples/GTEX normal control samples; (B) stacked plots demonstrated immune cell infiltration in tumors and normal tissues; (C) KM curves of the OS and DSS in the Score-High and Score-Low groups; (D) A heatmap of the correlation between gene modules and clinical features, the X-axis represents different clinical traits, while the Y-axis represents different color blocks, each defined by gene clustering; (E) Bar graph of significance of color modules related to CD8+T cells; (F) Scatter plot of modular genes, where the horizontal coordinate is the module membership and the vertical coordinate is the gene significance.