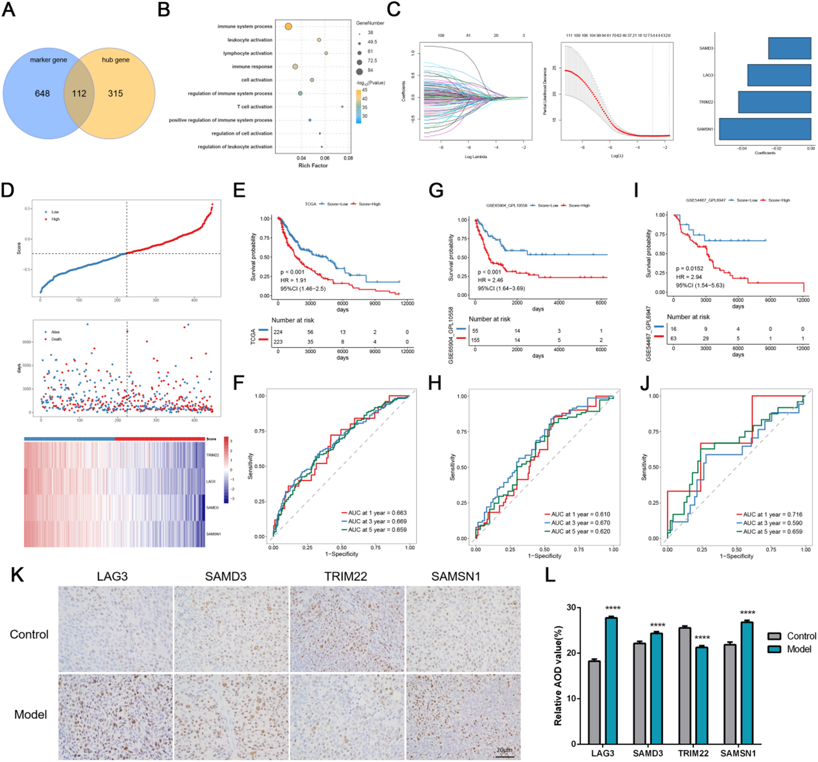
Fig. 5

The TRS of hub genes. (A) Venn diagram of intersecting genes; (B) GO enrichment analysis results of intersection genes; (C) LASSO regression analysis exhibited the trajectory of the LASSO regression independent variables, confidence intervals of Lambda, and LASSO regression coefficients of hub prognostic genes; (D) Heatmaps of the risk score profiles and prognostic signature expression in TCGA-SKCM training set; (E) KM curves of the TCGA-SKCM training set; (F) ROC curves of training set TCGA-SKCM; (G) KM curves of validation set GSE65904; (H) ROC curves of validation set GSE65904; (I) KM curves of validation set GSE54467; (J) ROC survival curve of validation set GSE54467; (K) Subcutaneously tumor-bearing male BALB/c-nud mice were used to construct the mouse SKCM model. Tumor tissues and adjacent non-tumorous tissues were collected, and IHC was performed to assess the expression of key genes. The scale was set to 20 μm; (L) Bar graph of key gene expression, with **** indicating p < 0.0001 compared with the control group.