Fig. 4
From: DEFB4A/hBD2, a non-invasive serum biomarker for detection of ulcerative colitis

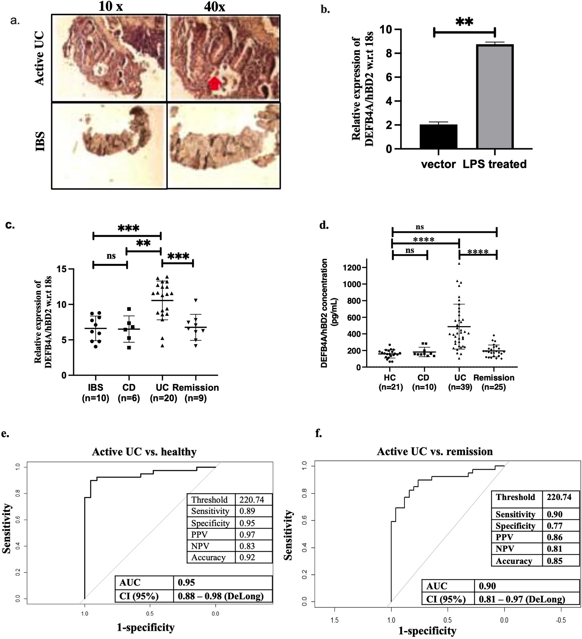
Validation of expression of DEFB4A/hBD2 using colonic tissue of active UC patients and IBS-control by (a) Immune staining with anti-DEFB4A/hBD2 antibody, and (c) qRT-PCR. DEFB4A/hBD2 level determined by (b) qRT-PCR after LPS treatment on colon cancer cell line SW480 vs. untreated cells, and (d) ELISA using serum from healthy control, active UC, UC in remission, and Crohn’s disease (CD). (e) and (f) Area under receiver operating characteristics (AUROC) curve analysis to classify DEFB4A/hBD2 as biomarker for active UC and UC in remission. **, ***, and **** indicate p < 0.01, 0.001and 0.0001 respectively. ns means not significant.