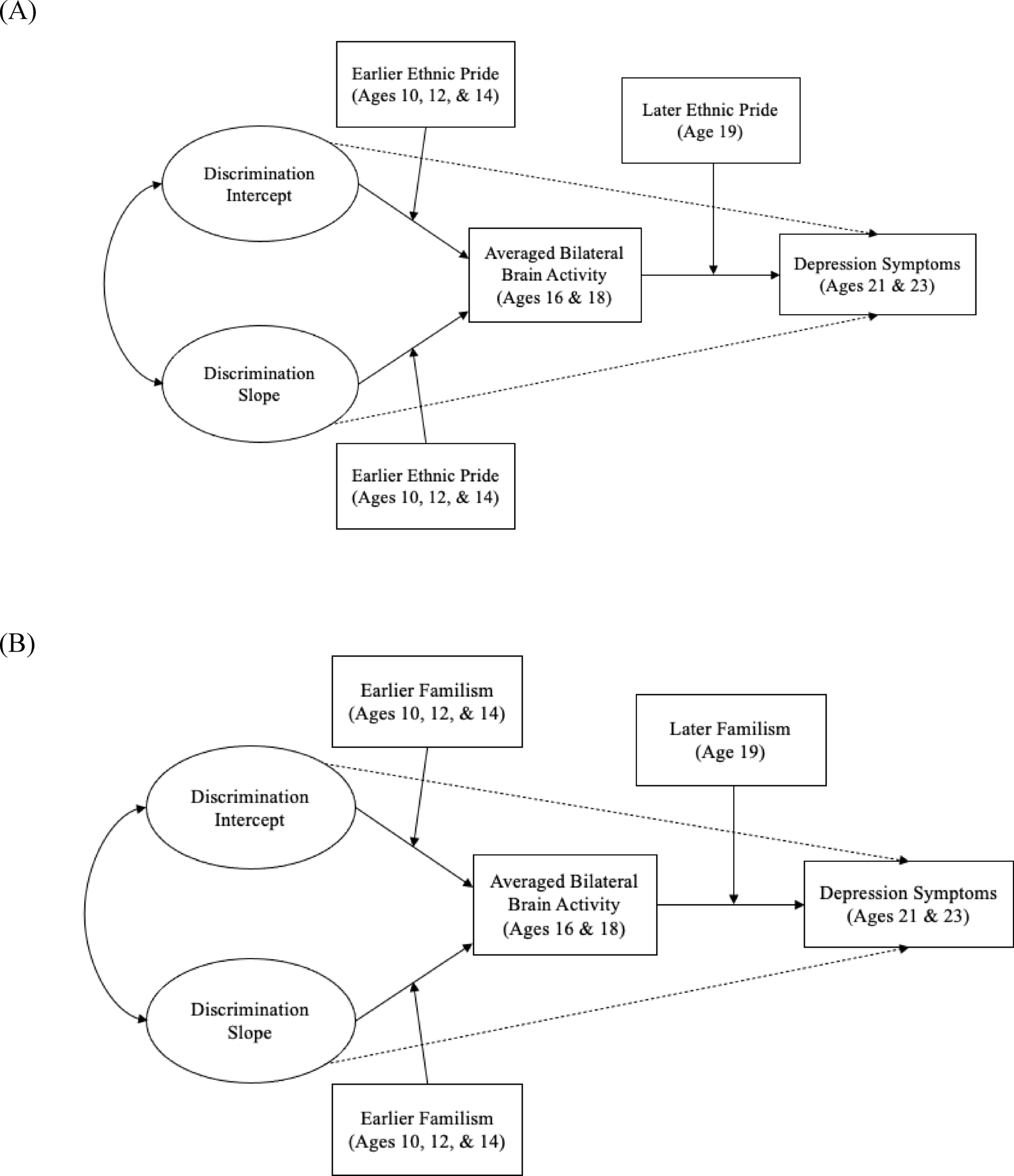
Fig. 3

Growth curve model tested for moderating effects of cultural factors. A latent basis growth curve model was used to test longitudinal associations between earlier perceived discrimination, averaged brain activity in later adolescence, and depression symptoms in young adulthood, with (A) ethnic pride and (B) familism as moderating variables.