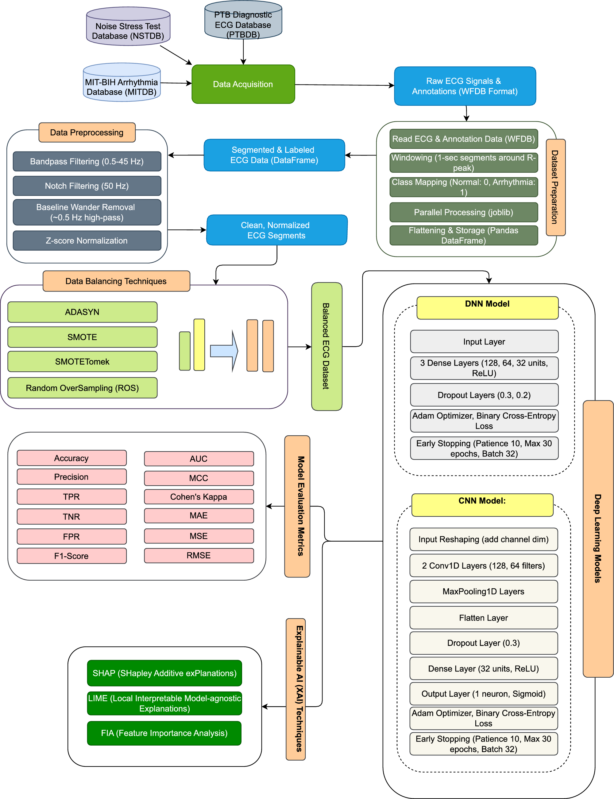
Fig. 1
From: An explainable deep learning framework for trustworthy arrhythmia detection from ECG signals

The proposed XAI-DL model framework for arrhythmia detection.
From: An explainable deep learning framework for trustworthy arrhythmia detection from ECG signals

The proposed XAI-DL model framework for arrhythmia detection.