Fig. 3
From: Endosomal microautophagy is activated by specific cellular stresses in trout hepatocytes

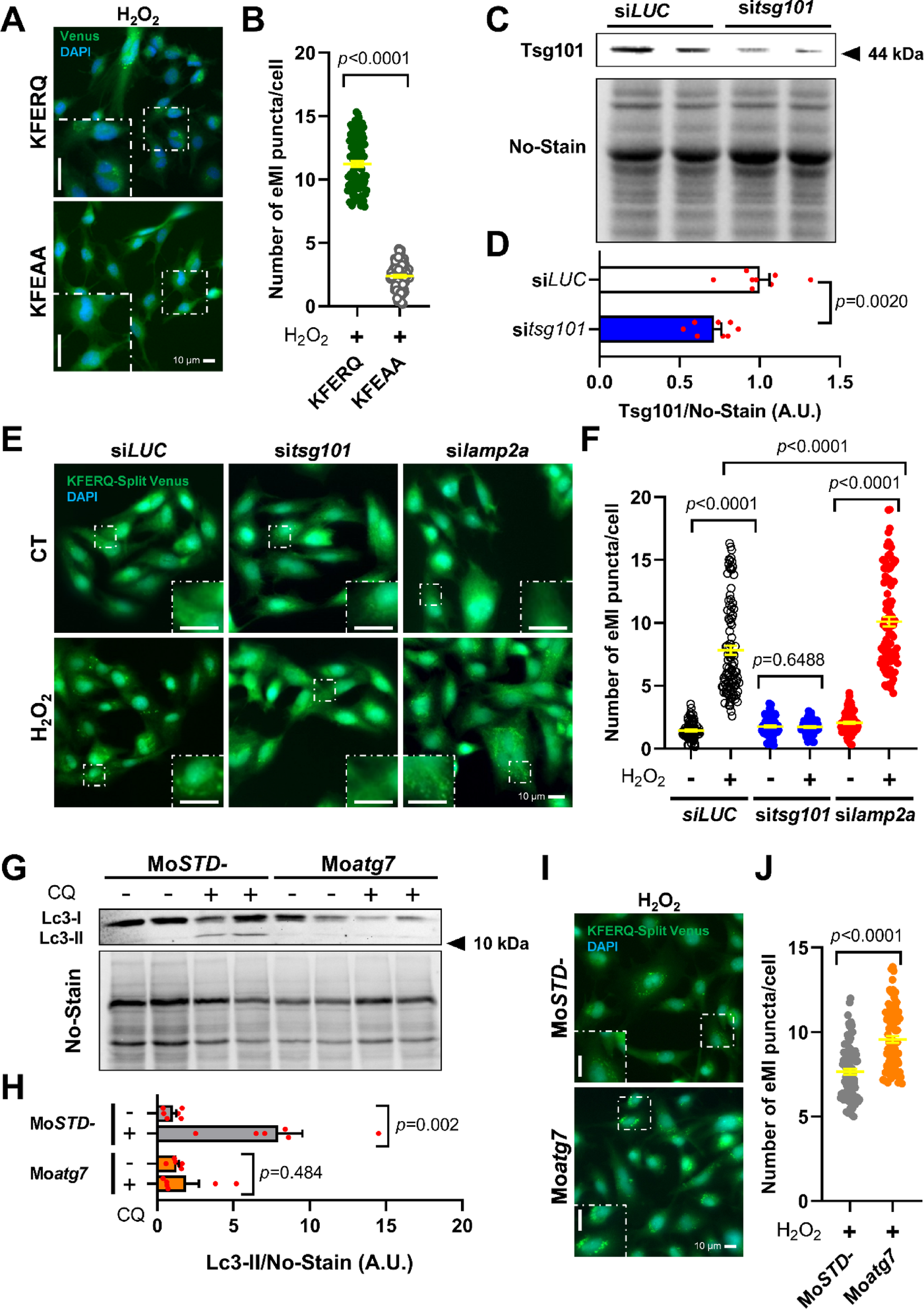
The occurrence of eMI-like puncta under mild-oxidative stress depends on the KFERQ motif and the ESCRT machinery, but not on CMA nor on MA. (A) Representative images of RTH-149 cells expressing either the KFERQ-Venus proteins or their mutated versions (i.e., KFEAA-Venus) and exposed to H2O2 25 µM for 16 h, and (B) quantification of the corresponding number of Venus puncta per cell. All values correspond to individual images (KFERQ 94; KFEAA 96), with > 30 images/experiment in a total of 3 independent experiments (> 2000 cells per condition). Differences between the two groups were assessed using Mann Whitney test (p < 0.0001). Transfection of RTH-149 cells with sitsg101 reduced significantly the proteins levels of Tsg101, as it can be observed in (C) the representative western blot image of Tsg101 and the total protein stain (No-Stain), and (D) the densitometry quantification of Tsg101 normalized with No-Stain. Differences with respect to the siLUC were assessed using Unpaired Student’s T-test (p < 0.002) in four independent experiments with duplicates. (E) Representative images of RTH-149 cells expressing the eMI-reporter transfected with either negative control siRNA (siLUC), sitsg101, or a combination of two siRNAs targeting the two lamp2a paralogs (silamp2a) of RT, and incubated with CT medium or exposed to mild-oxidative stress (H2O2 25 µM) for 16 h, and the (F) quantification of KFERQ-Venus number of puncta per cell. All values correspond to individual images (siLUC CT 96; siLUC H2O2 101; sitsg101 CT 96; sitsg101 H2O2 96; silamp2a CT 96; silamp2a H2O2 95), with > 31 images/experiment in a total of 3 independent experiments (> 600 cells per condition). Differences between two groups were assessed using parametric Unpaired Student’s T-test or the non-parametric Mann Whitney test, and the p values are indicated in the figure. (G) Representative image of western blot against LC3B in RTH-149 cells transfected with a morpholino oligonucleotide (Mo) targeting RT Atg7 (Moatg7) or a negative control (MoSTD-), exposed during 16 h to H2O2 25 µM and additionally incubated with or without 10 µM chloroquine (CQ), and (H) quantification of LC3-II protein levels normalized to No-Stain. Differences between groups were assessed using parametric Unpaired Student’s T-test (Moatg7 group) or non-parametric Mann Whitney test (MoSTD-) in three independent experiments with duplicates. (I) Representative images of RTH-149 cells expressing the eMI-reporter transfected with either MoSTD- or Moatg7 and exposed to H2O2 25 µM for 16 h, and (J) quantification of KFERQ-Venus number of puncta per cell. All values correspond to individual images (MoSTD- 88; Moatg7 90), with > 21 images/experiment in a total of 3 independent experiments (> 600 cells per condition). Differences between the two groups were assessed using Mann Whitney test (p < 0.0001). All data are presented as Mean ± SEM; scale bars: 10 µm.