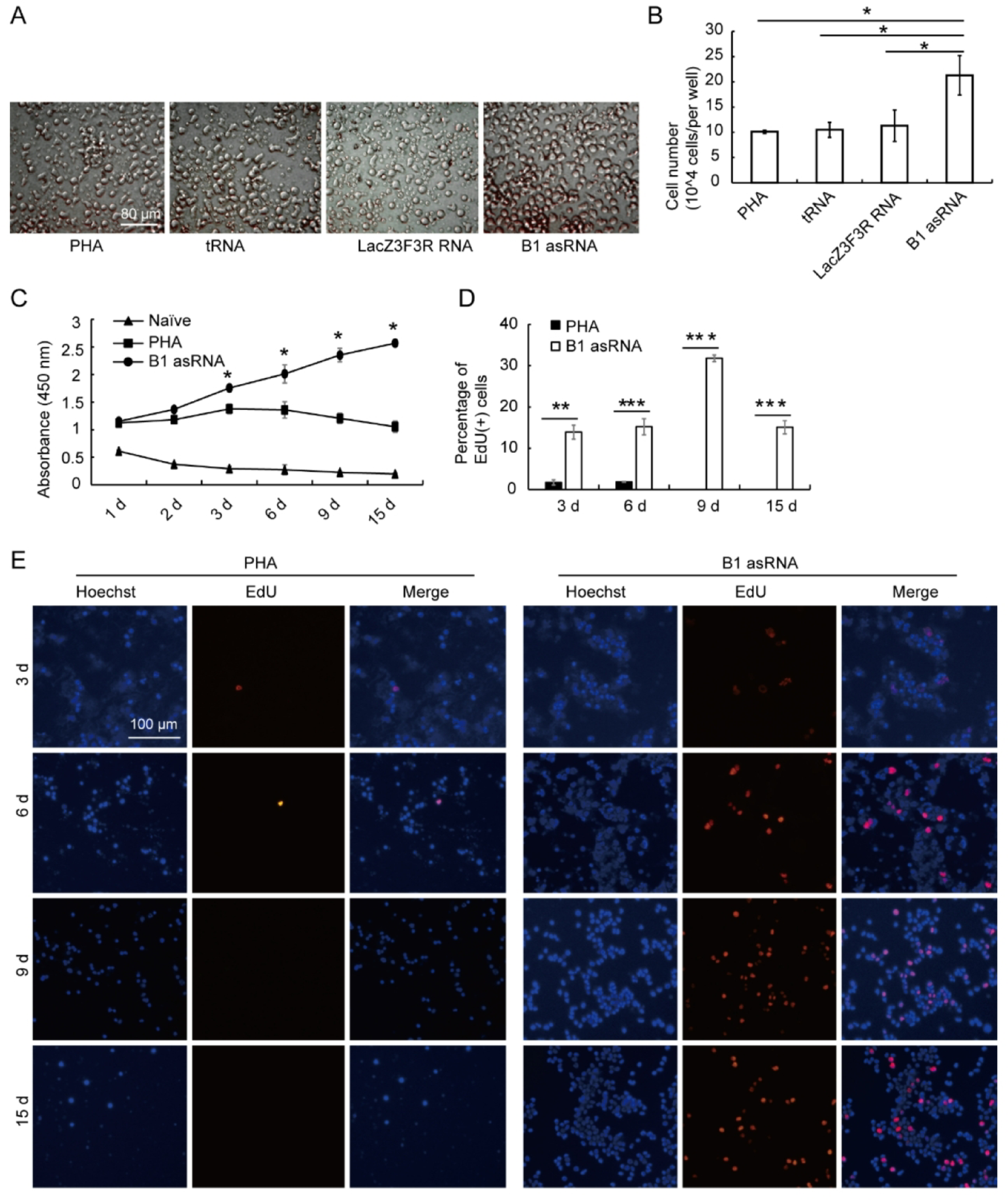
Fig. 1


B1 asRNA enhances the proliferative rate and decreases the apoptosis of senescent lymphocytes. (A) Representative images of lymphocytes in different RNA group at 15 days after RNA transfection (magnification 10 × 10). (B) The cell number in each group at 15 days after different RNA transfection. The cell numbers are shown as mean ± SD of the five independent experiments, statistical differences were calculated using one‑way ANOVA with Bonferroni). *P < 0.05. (C) At different time points (1 day, 2 days, 3 days, 6 days, 9 days, 15 days), the viability of lymphocytes transfected with B1 asRNA was measured by CCK-8 (mean ± SD of three independent experiments). The cell viability of lymphocytes treated with B1 asRNA was significantly higher than that of the PHA group and the Naïve groups. *P < 0.05. B1 asRNA: the lymphocytes transfected with B1 asRNA on the basis on PHA stimulation; PHA: PHA-stimulated spleen lymphocytes; Naïve: the lymphocytes that are not stimulated with any substance. (D) EdU experiment results showed that the percentage of EdU positive cells in the B1 asRNA group was significantly higher than that in the PHA group (means of three independent experiments, statistical differences were calculated using one‑way ANOVA with Bonferroni). (E) EdU staining representative images of lymphocytes in the B1 asRNA group and the PHA control group (Magnification 10 × 10). Hoechst: results of nuclei Hoechst staining; EdU: EdU staining results; Merge: The results of overlapping Hoechst and EdU staining. (F) Detection of cell cycle of lymphocyte by flow cytometry. The peaks of S phase and G2/M phase in the B1 asRNA group were significantly higher than those in the PHA group. (G) Calculated from the results in (F), the proportion of lymphocytes in each phase of the cell cycle in the two groups (mean ±SD of three independent experiments). *P < 0.05. (H) Flow cytometry was used to detect apoptosis of lymphocytes in PHA group and B1 asRNA group. UL: Debris and damaged cells; UR: late apoptotic and dead cell; LL: normal living cells; LR: early apoptotic cells. (I) The percentages of early and late apoptosis of spleen lymphocytes in the two groups were calculated from the results in (H) (mean ± SD of three independent experiments). **P < 0.01.