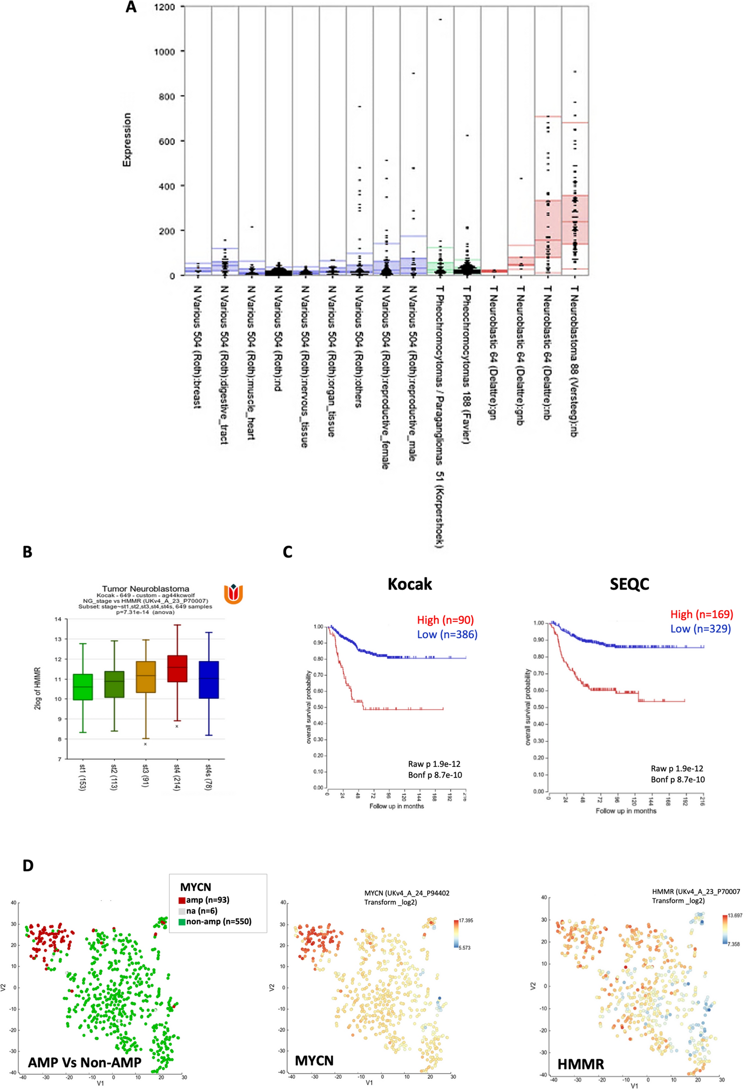
Fig. 1

HMMR expression and neuroblastoma clinicopathological features. (A) The expression of HMMR in normal and neuroblastoma tissues examined by R2 genomics platform. Normal tissues (blue) are divided in 9 groups and pheocytochromocytomas/paragangliomas (green) in 2 groups. Neuroblastic tumours (red) are divided in 4 groups, from benign ganglioneuromas, ganglioblastomas to aggressive metastatic neuroblastomas. The authors and sample numbers are also shown. Grade staging (B) and overall survival (C) are depicted for the Kocak and SEQC datasets. (D) t-SNEA maps analysis on the Kocak dataset performed in R2, for MYCN- amplified or non-amplified group (left panel), MYCN expression (middle panel) and HMMR expression (right panel).