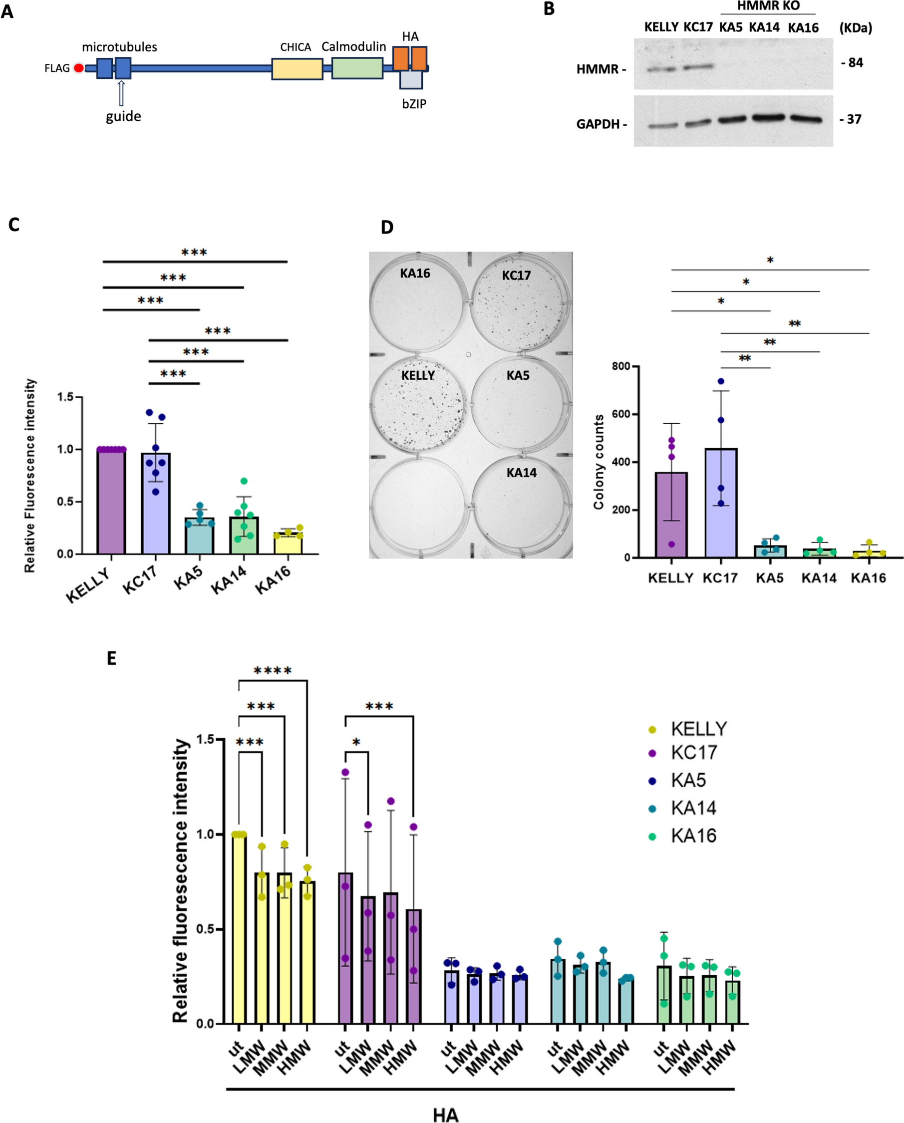
Fig. 2

HMMR depletion suppresses proliferation and clonogenicity. (A) Schematic of the HMMR protein, with interaction domains shown for microtubules, HA, CHICA and Calmodulin, plus the carboxy-terminal bZIP region52. The guide RNA target site used in CRISPR/Cas9 is shown. (B) Immunoblot analysis of HMMR in parental KELLY cells and the clones generated by CRISPR/Cas9. (C) Cell proliferation assay using resazurin, normalized to growth of KELLY cells (n = 4–7). (D) clonogenic assay quantified from 6-well plate assays (example plate image shown, crystal violet staining) (n = 4). In C and D data are expressed as a mean ± SD; *p < 0.05, **p < 0.005, ***P ≤ 0.0005. (E) Parental KELLY, KC17 and HMMR KO clones were treated with HA in various sizes, LMW, MMW and HMW for 6 days and cell proliferation was assessed. Data were normalized to untreated (ut) KELLY cells and then expressed as a mean ± SD (n = 3). Two-way anova was performed; *p < 0.05, ***P ≤ 0.001, ****P ≤ 0.0001.