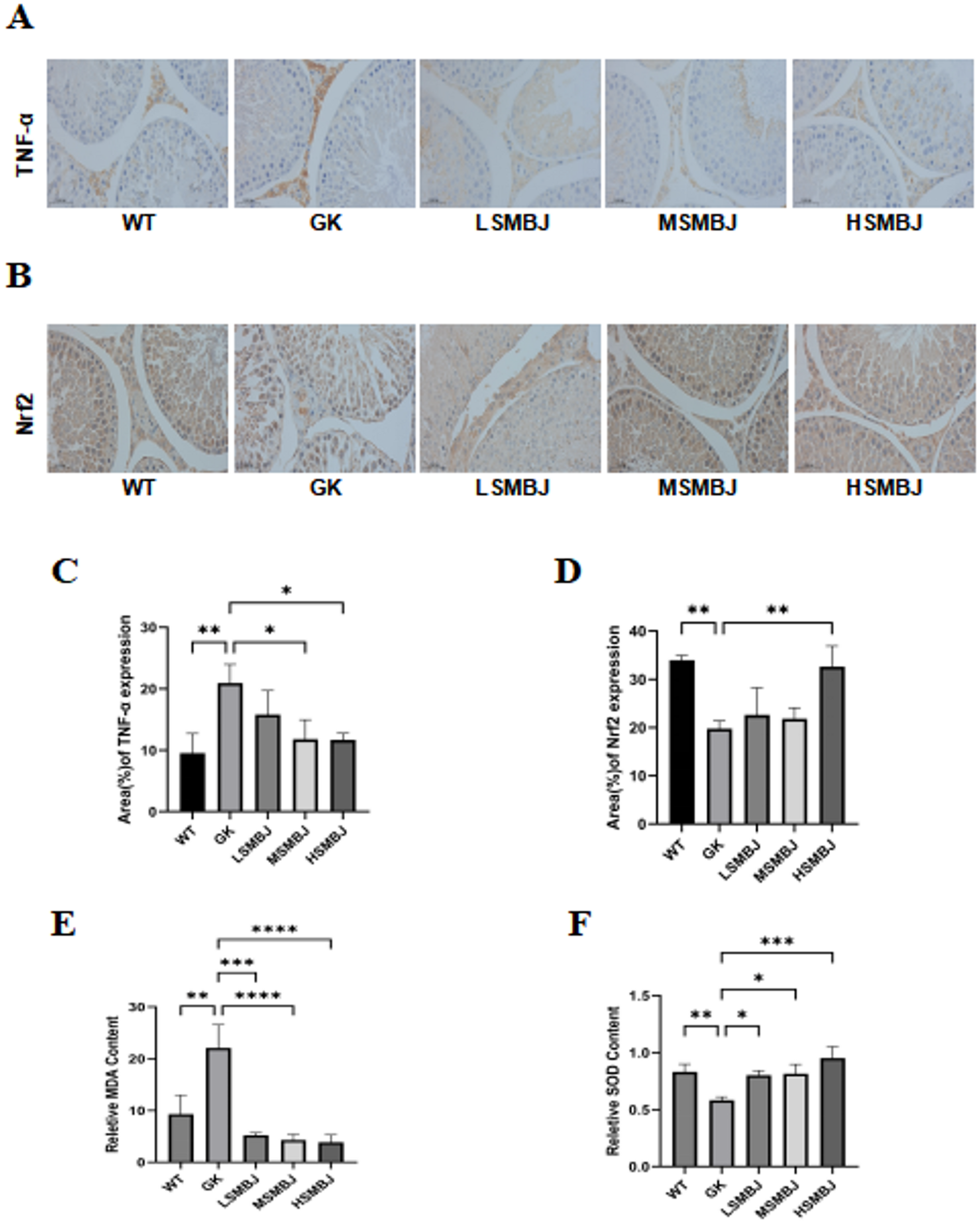
Fig. 2

SMBJ improves oxidative stress injury in the testis induced by DM. (A) and (C) Immunohistochemistry (IHC) of TNF-α (n = 3). *P < 0.05, **P < 0.01. (B) and (D) Immunohistochemistry (IHC) of Nrf2 (n = 3). *P < 0.05, **P < 0.01. (E) Malondialdehyde (MDA) levels. The data shown are the means ± standard deviations (n = 3). *P < 0.05, **P < 0.01, ***P < 0.001, ****P < 0.0001. (F) Superoxide dismutase (SOD) activity. The data shown are the means ± standard deviations(n = 3). *P < 0.05, **P < 0.01, ***P < 0.001, ****P < 0.0001.