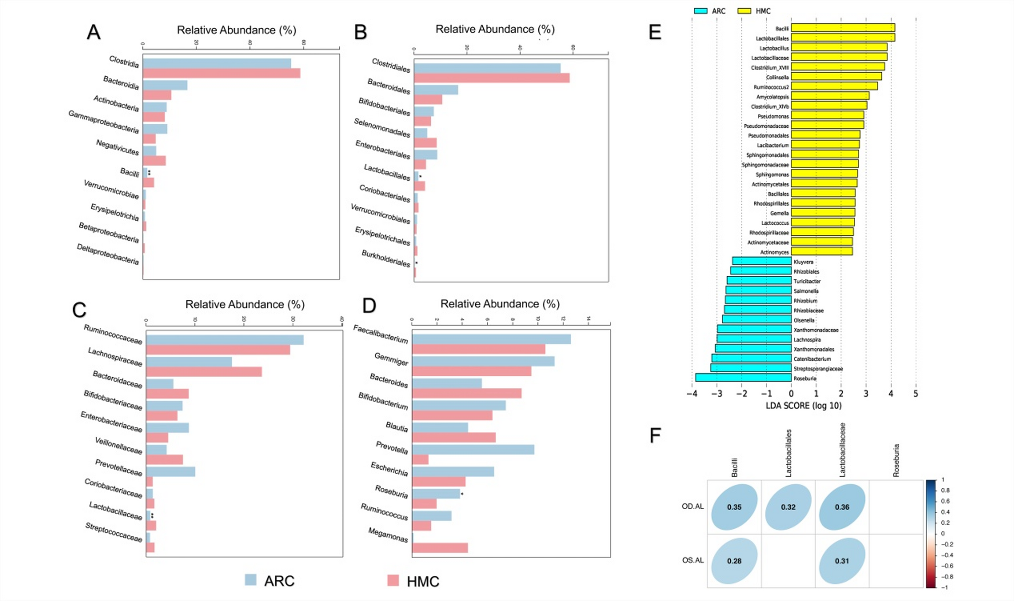
Fig. 2

Differential microbial taxa between ARC and HMC patients. (A) The distinct gut taxa of HMC in levels of class was Bacilli, (B) in the level of order were Lactobacillales and Burkholderiales, (C) in the level of family was Lactobacillaceae, (D) in the level of genus was Roseburia. (E) LEfSe and linear discriminant analysis (LDA) scores results were shown. (F) Bacilli, Lactobacillaceae were associated with axial length (AL) in both eyes, whereas Lactobacillales was only associated with right AL.