Fig. 1
From: Role of ferroptosis-related GPX4 signaling in the fusion of human trophoblast cells

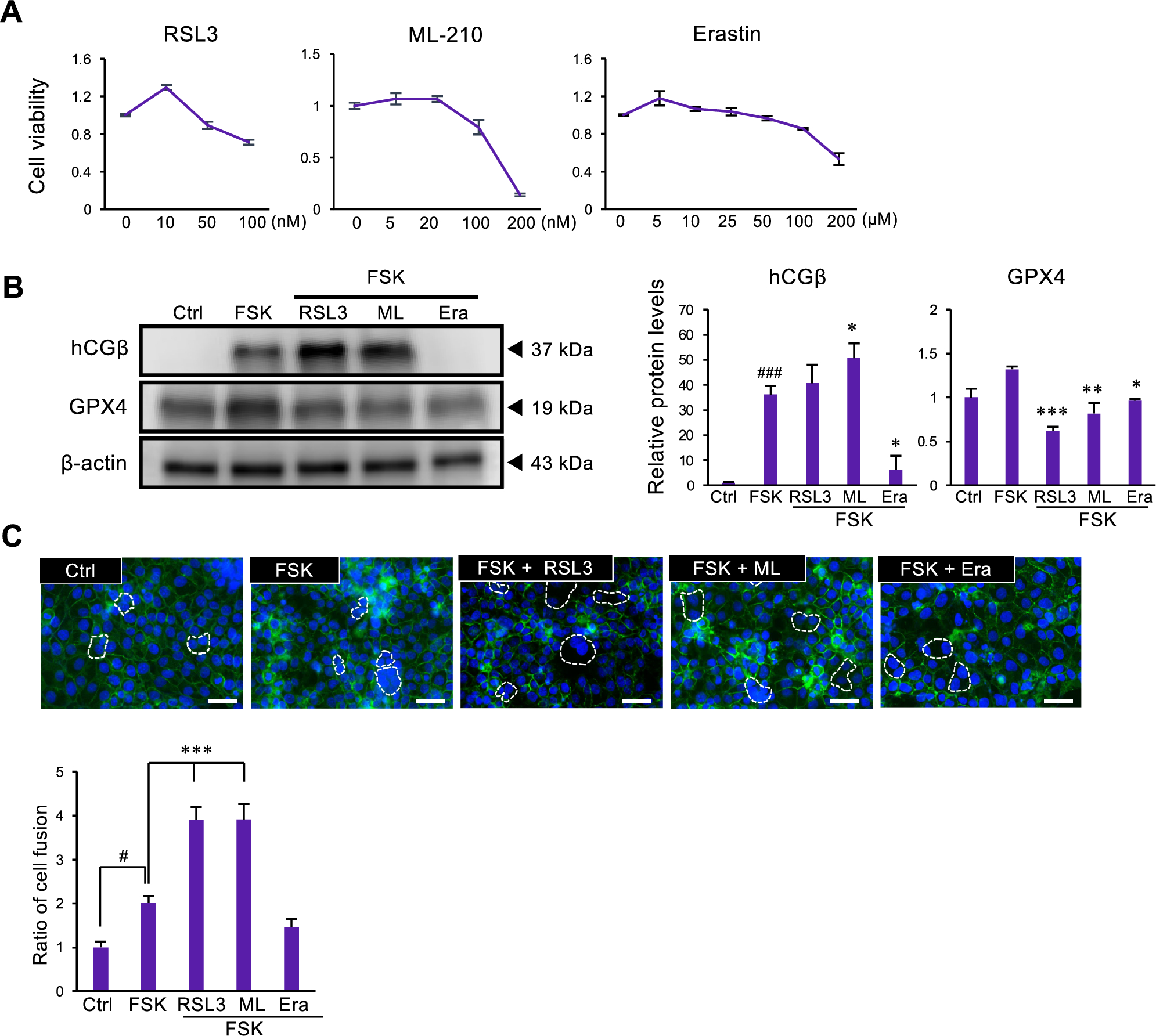
Ferroptosis inducers enhance trophoblasts syncytialization. (A) BeWo cells were treated with forskolin (FSK, 2.5 µM) and RSL3 (10, 50, or 100 nM), ML-210 (5, 20, 100, or 200 nM), or erastin (5, 10, 25, 50, 100, or 200 µM) for 48 h. CCK-8 assay analysis of cell viability. (B–D) BeWo cells treated with forskolin (FSK, 2.5 µM) and RSL3 (50 nM), ML-210 (100 nM), or erastin (50 µM) for 48 h. (B) Immunoblotting showing hCGβ and GPX4 protein levels in lysates from FSK-treated BeWo cells. β-actin served as the loading control. Representative data from three independent experiments are shown. The graph shows hCGβ and GPX4 levels normalized to β-actin levels from three independent experiments. Data are presented as mean ± SEM. ###P < 0.001 vs. Ctrl, *P < 0.05, **P < 0.01, ***P < 0.001 vs. FSK. (C) Cells were immunostained with anti-E-cadherin antibody (green) and DAPI (blue) to visualize syncytialization. A representative images from three independent experiments and quantification of fused cells (n = 5) are shown; syncytialized cells are outlined with stippled lines. Scale bar = 100 µm. Values are represented as mean ± SEM of three independent experiments. #P < 0.05 vs. Ctrl, ***P < 0.001 vs. FSK.