Fig. 14
From: An AI-powered smart Agribot for detecting locusts in farmlands using IoT and deep learning

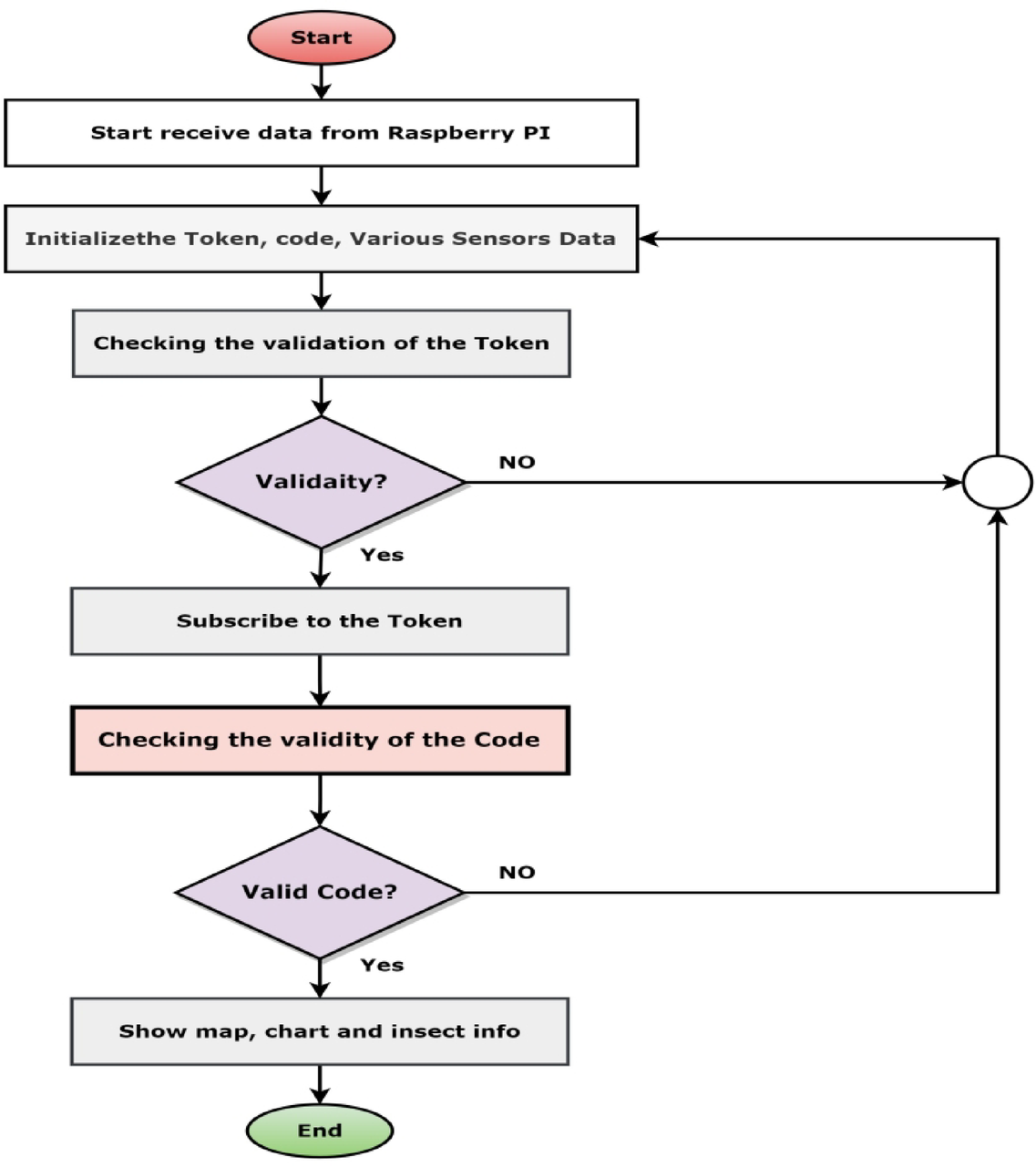
A flow chart of the working principle of receiving and showing data from PI.
From: An AI-powered smart Agribot for detecting locusts in farmlands using IoT and deep learning

A flow chart of the working principle of receiving and showing data from PI.