Fig. 1

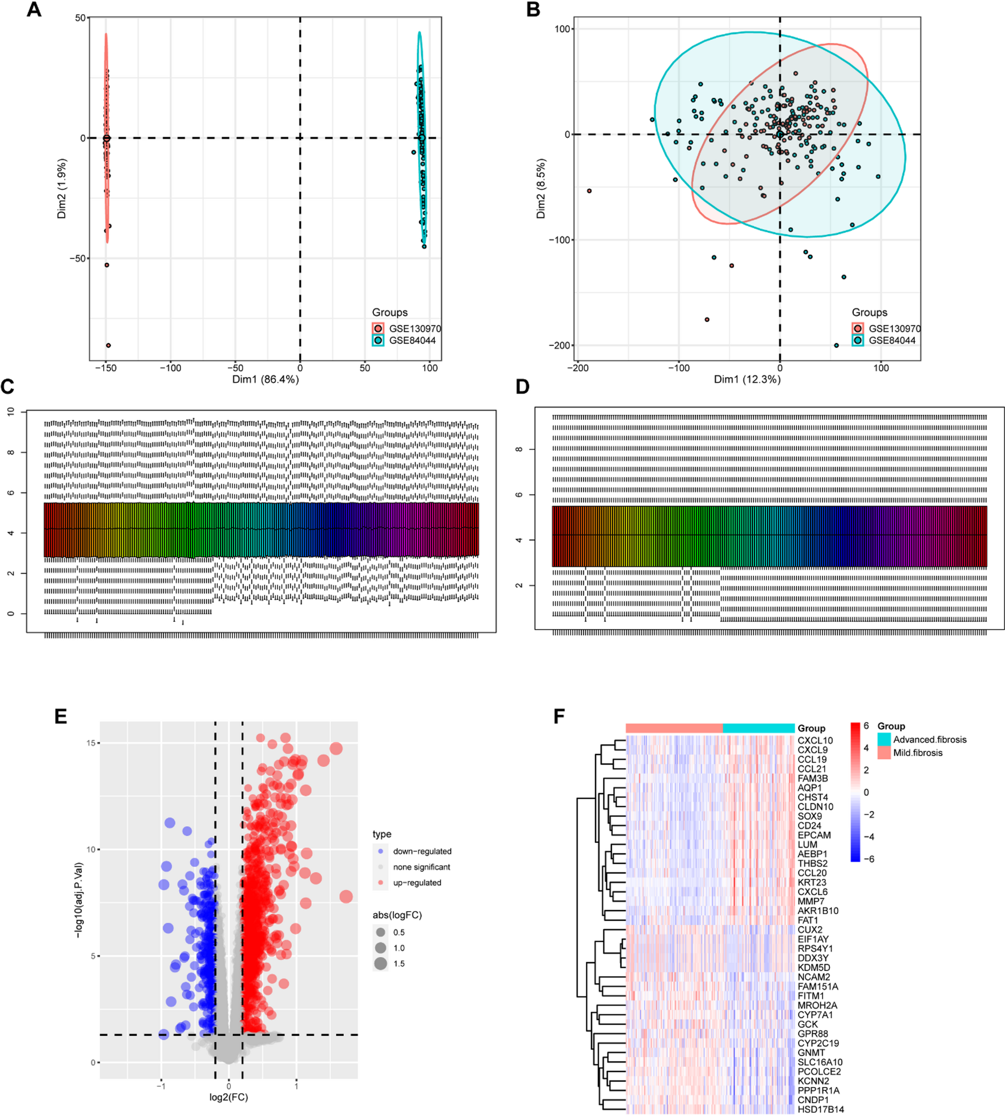
Data Processing and Differential Expression Analysis. Batch calibration was performed on the GSE130970 and GSE84044 datasets: (A) prior to and (B) following correction. Normalisation of the (C–D) dataset: (C) prior to normalisation and (D) following normalisation. Differential expression analysis for the (E–F) gene set: (E) a volcano plot illustrating upregulated (red) and downregulated (blue) genes, alongside a heatmap depicting differential expression between the (F) disease group and the control group.