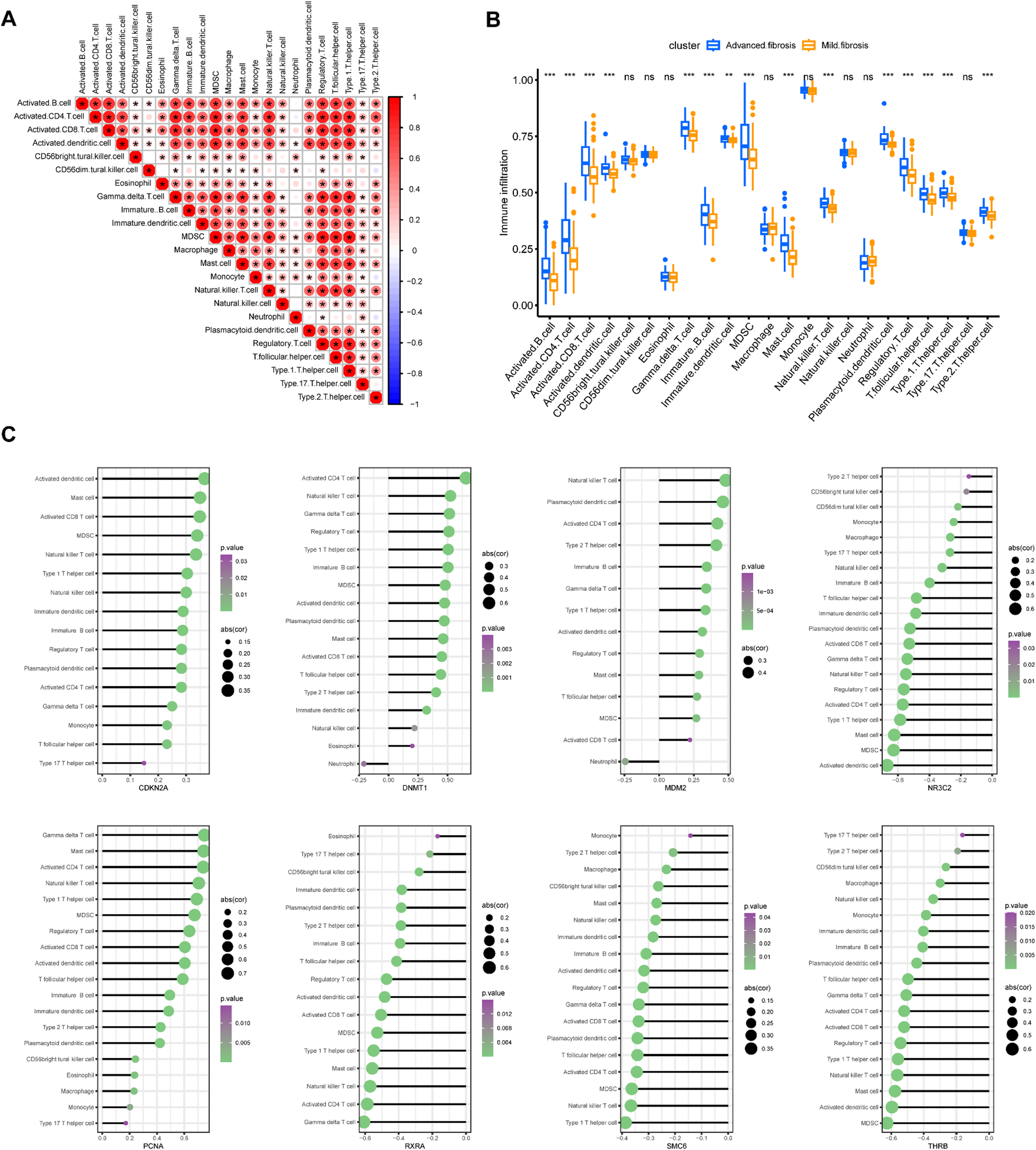
Fig. 6

Immune cell infiltration and correlation with hub genes in fibrosis. (A) Immune cell infiltration levels in patients with advanced fibrosis. (B) Differences in immune cell infiltration between disease and control groups. (C) Correlations between eight core genes and infiltrating immune cells (ns p > 0.05, * p < 0.05, **p < 0.01, ***p < 0.001).