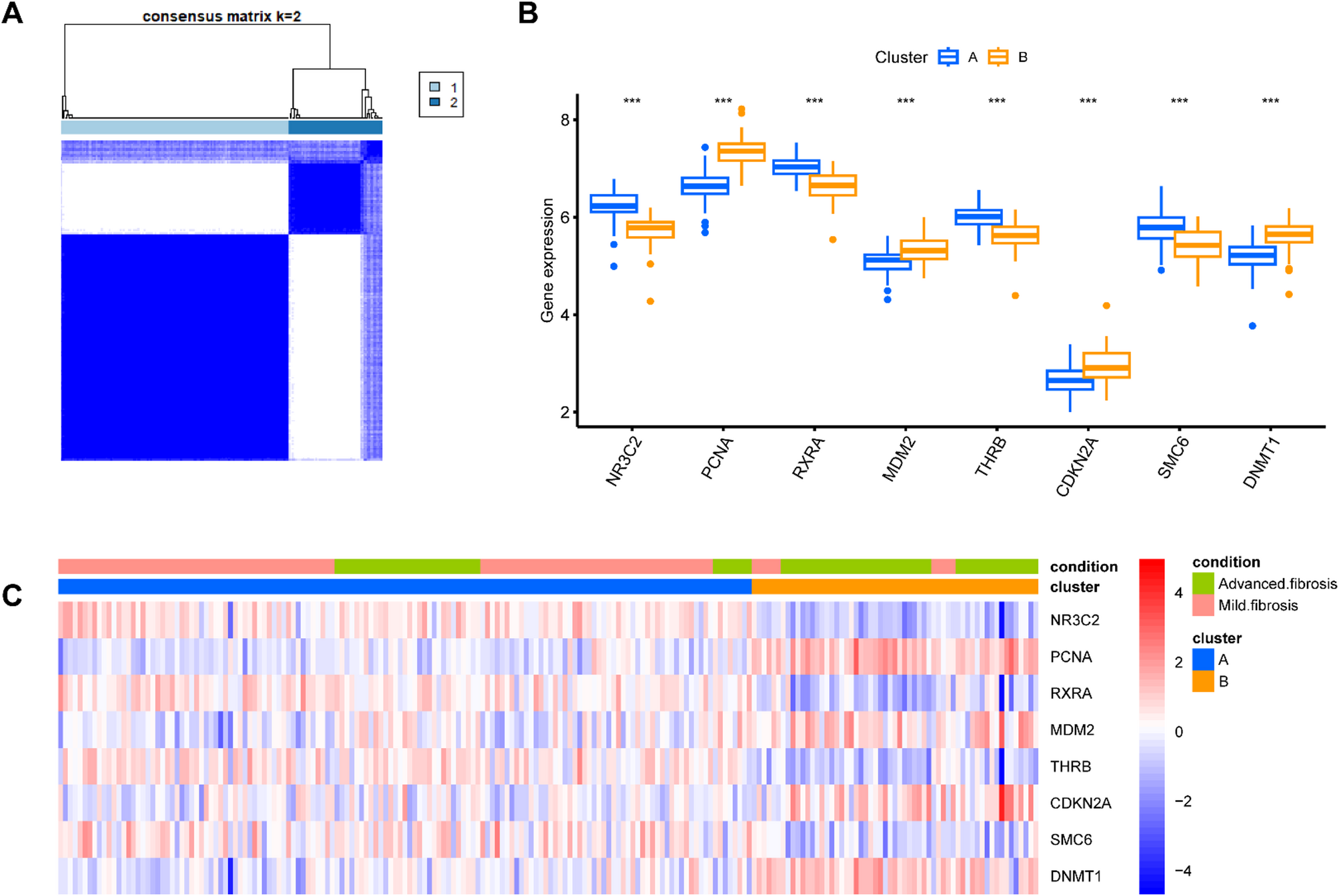
Fig. 9

Consensus clustering of SUMOylation-related genes. (A) Clustering analysis of eight genes, identifying two optimal clusters (k = 2). (B) Boxplot showing higher expression of PCNA, MDM2, CDKN2A, and DNMT1 in Cluster B. (C) Heatmap of gene expression in Clusters A and B.