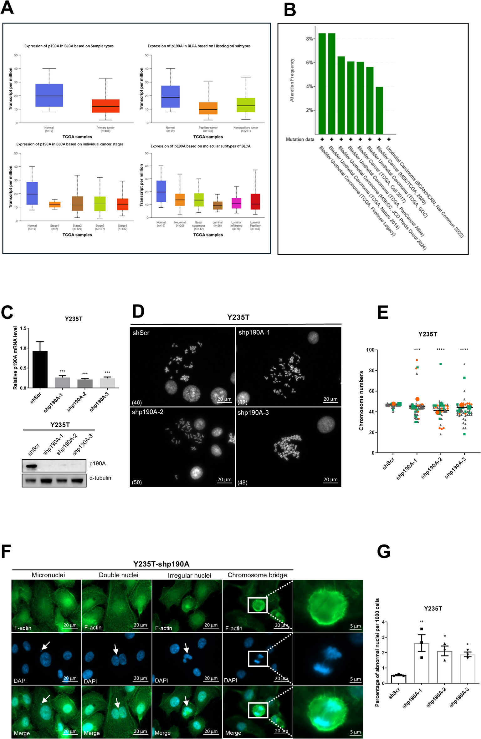
Fig. 1

A p190A downregulation induces aneuploidy and genome instability in urothelial cells. p190A expression and genetic alterations in bladder cancer samples. We generated the graphs in A via the UALCAN data analysis portal 56,57. The numbers in parentheses indicate the numbers of patients in the respective groups. We generated the graph B via the cBioPortal 58,59. (A) Expression of p190A in normal bladder tissues (n = 19) and primary bladder tumour samples (n = 408). We indicate the mRNA levels as transcripts per million. Expression of p190A in normal bladder tissues and BC tissues based on histological subtypes. Expression of p190A in normal bladder tissues and BC tissues based on individual cancer stages. Expression of p190A in normal bladder tissues and BC tissues based on molecular subtypes. (B) p190A alteration frequency among patients with primary bladder cancer in different urothelial cancer studies. Only studies with more than 100 patients and only patients with point mutations are shown. Green bars represent the mutation rate of samples. (C) Relative p190A mRNA (top) and protein (bottom) levels in Y235T scramble control (shScr), shp190A-1, shp190A-2, and shp190A-3 cells. α-tubulin was used as a loading control. Please note that for all Western blots (WB), full-length gels are provided as supplemental data (Suppl. Figure 2). (D) Representative metaphase chromosome images and (E) quantification of the chromosome numbers in Y235T-shScr and Y235T-shp190A cells. Scale bar, 20 μm. Number in () indicated chromosome number. Data are presented as SuperPlots as described by Lord et al. {Lord, 2020 #1}. Each dot represents an individual cell, color-coded by biological replicate. Large symbols indicate the mean value of each replicate. (F) Representative images and (G) quantification of abnormal nuclei division in Y235T-shp190A cells. Scale bar, 20 μm and 5 μm. Statistical data are shown as the mean ± SEM. All experiments were performed at least in triplicates (n = 3). ANOVA was applied for the statistical analyses. (* p < 0.05, ** p < 0.01, *** p < 0.001, **** p < 0.0001).