Fig. 5
From: A human relevant in vitro alveolar epithelial barrier model to assess inhaled pollutant hazard

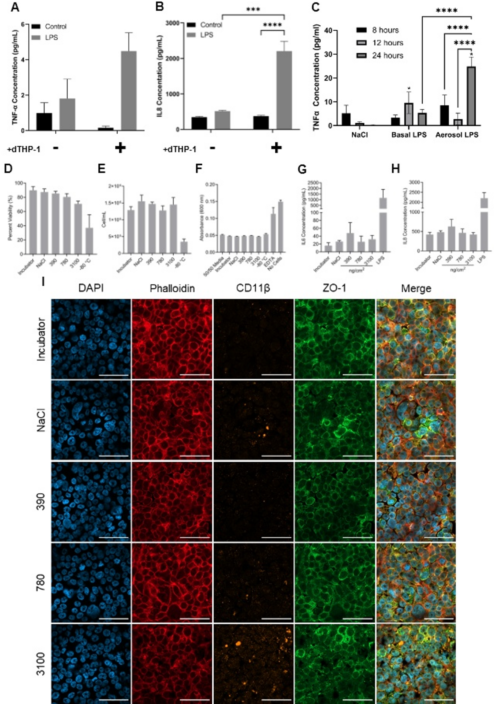
(Pro)-inflammatory response from the triple cell co-culture in response to TNF-α and Printex 90 carbon black. TNF-α (A) and IL-8 (B) release following lipopolysaccharide (LPS) stimulation of epithelial co-cultures or triple cell co-cultures (epithelial co-culture + dTHP-1 cells). (C) TNF-α release following LPS exposure either on the basal or apical (via aerosol) membranes. (D), total cell count (E), blue dextran (F), IL-6 concentration (G) and IL-8 concentration (H) of the triple cell co-culture exposed to CB using a VITROCELL Cloud at 390, 780 and 3100 ng/cm2. Bars represent the mean of three biological replicates (n = 3) with significance assessed using a one-way ANOVA utilising a Tukeys post hoc test. * p ≤ 0.05, ** p ≤ 0.01, *** p ≤ 0.001, **** p ≤ 0.0001. (I) Morphological examination of the triple culture following CB exposure, stained for nuceli, cytoskeleton, CD11β and ZO-1.