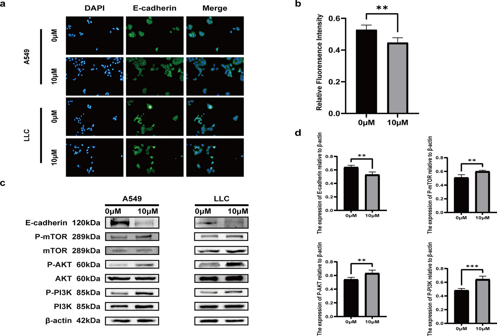
Fig. 2

Morphine downregulates the expression of E-cadherin and activates the PI3K/AKT/mTOR signalling pathway. (a) Images and (b) quantification of E-cadherin immunoreactivity in A549 and LLC cells with 10 µM morphine. (c) Images and (d) quantification of Western blot showing the expression of E-cadherin, p-mTOR, mTOR, p-AKT, AKT, p-PI3K and PI3K in A549 and LLC cells after treatment with 10 µM morphine.