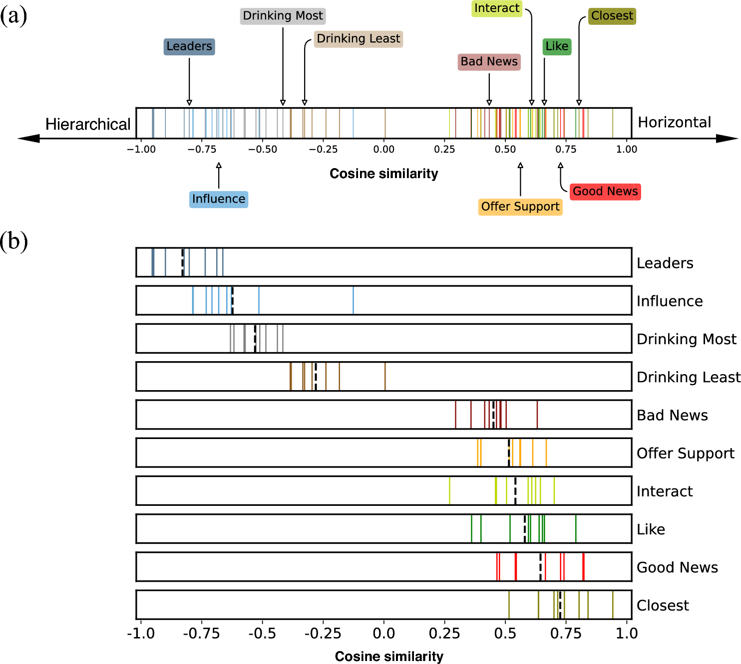
Fig. 5

Projections of social layers onto the hierarchical and horizontal axes of relational types. (a) Each of the 10 layers from the nine student groups is projected onto a hierarchical–horizontal axis, defined by the line connecting the centroid of the Leaders layers and the centroid of the Closest layers, using cosine similarity. A single selected student group’s projected social layers are indicated here by the arrows and annotations as an example. (b) The projection spectrum of each layer type is shown separately, with colored lines indicating the position for each group and black dashed lines representing the average projection across all groups. By comparing this result with that depicted in Fig. 4, we note that qualitatively similar spectra would also be obtained along PC1 (although in the opposite direction).