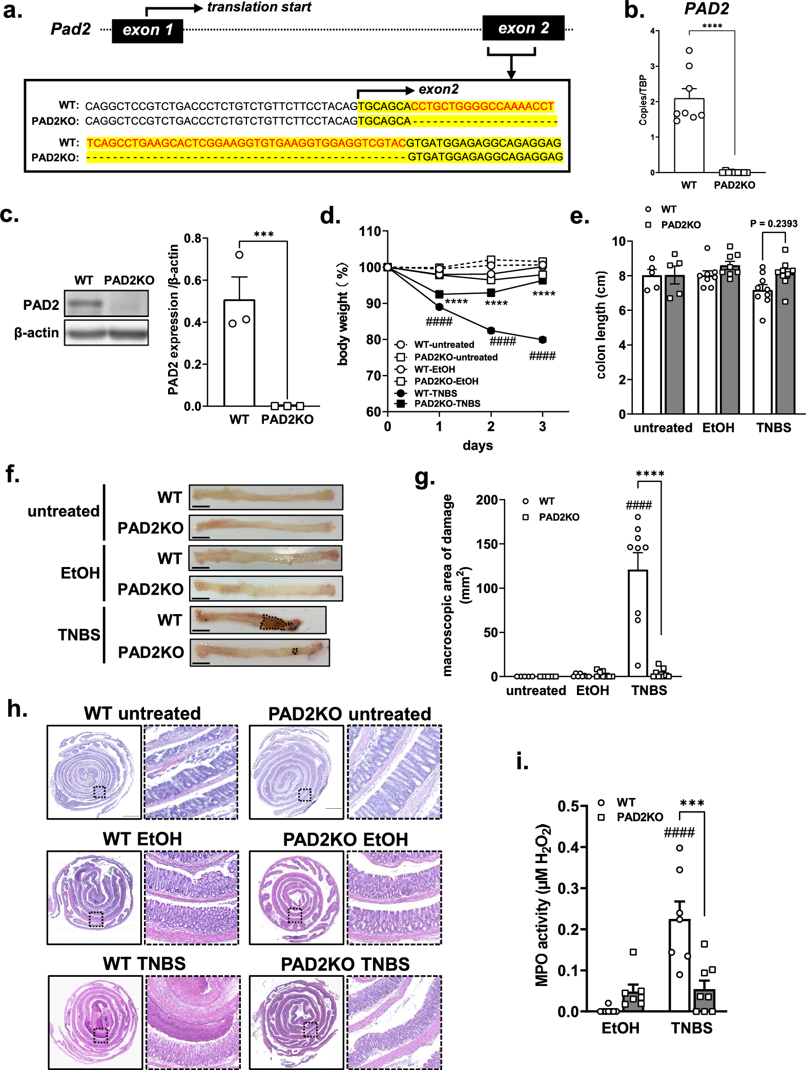
Fig. 1

Generation of PAD2KO mice using the CRISPR-Cas9 systems and pathogenesis of TNBS-induced colitis in wild-type and PAD2KO mice. (a) The sequences produced for the generation of PAD2KO mice using the CRISPR-Cas9 systems, deficient in 61-bp on exon2 of the genomic PAD2 DNA. (b) PAD2 mRNA level was determined in intraperitoneal macrophages by qRT-PCR normalized to TBP. Data were presented as the means ± S.E.M. (n = 8). ****P < 0.0001 vs. wild-type (WT) mice. (c) PAD2 expression was determined in intraperitoneal macrophages by western blotting normalized to β-actin expression. Data are presented as the means ± S.E.M. (n = 3). ***P < 0.001 vs. WT mice. (d) Body weight was measured daily in untreated-, vehicle (30% ethanol)-, or TNBS-injected WT and PAD2KO mice. On day 3, colon length was measured (e), representative images were obtained (f), and macroscopic analyses of the injured area were carried out using Image J (g). Scale bars are 10 mm. Histological changes were observed following H&E staining (h). (i) MPO activity was determined in those mice. Data are presented as the means ± S.E.M. (n = 8–9). ####P < 0.0001 vs. vehicle-injected mice (WT EtOH), and ****P < 0.0001, ***P < 0.001, *P < 0.05 vs. TNBS-injected mice (WT TNBS).