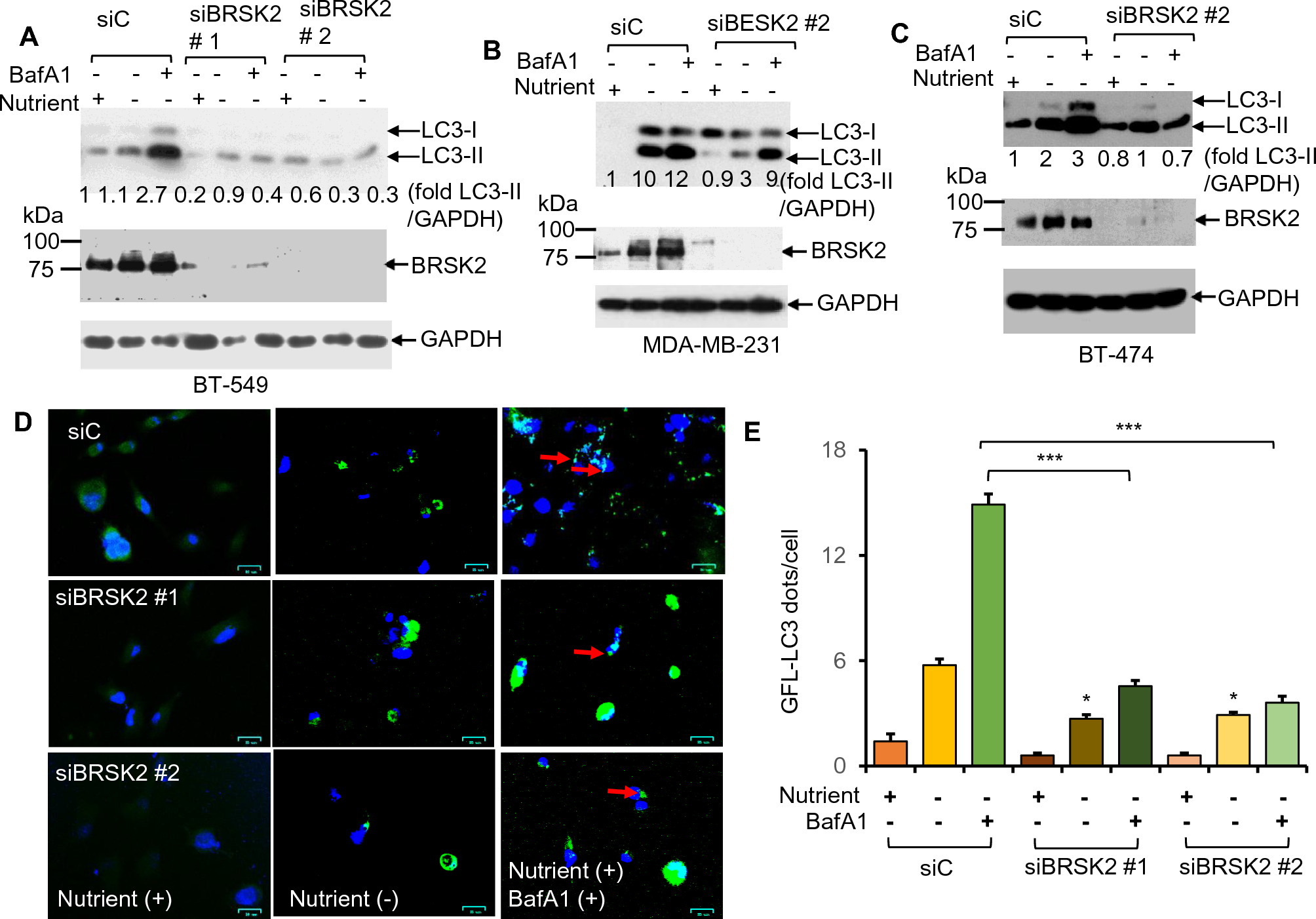
Fig. 7

BRSK2 downregulation reduces autophagy flux and autophagosome formation in breast cancer cells in response to nutrient deprivation stress and bafilomycin A1. (A) BT-549, (B) MDA-MB-231, and (C) BT-474 cells were transfected with siControl or siBRSK2 #1, or stBRSK2 #2 for 48 h and subjected to nutrient-null medium ± BafA1 (100 nM) exposure for 4 h. Equal amounts of protein extracts from each sample were used for western blot analysis with the indicated antibodies, including LC3, BRSK2, and GAPDH, as equal loading and transfer. N = 3, representative blots were shown. Fold LC3-II band intensities normalized to GAPDH vs. siControl transfected cells were labeled (ImageJ). (D and E) GFP-LC3 puncta staining and quantification. BT-549 cells were transfected with siControl, siBRSK2 #1, or green fluorescent protein (GFP)–tagged LC3 plasmid for 48 h followed by an additional 4 h of nutrient starvation ± BafA1 (100 nM). (D) Microscopic images of autophagosome formation (puncta staining of GFP-LC3, red arrows) and (E) quantification (puncta/cell) confirmed that siBRSK2-mediated autophagosomes were decreased within 4 h of nutrient starvation and BafA1 exposure in BT-549 cells. During fluorescent microscopy, the exposure time and weighting for GFP fluorescence were kept consistent across all samples. Representative images (n = 10) were shown on a 25–27 µm scale bar. In addition, GFP-LC3 puncta staining was counted from at least n = 20 cells/sample to quantify autophagic puncta formation. Autophagic puncta quantification assays are means ± s.e., one-way ANOVA, and post-hoc test for pair-wise comparison, *p < 0.05 or ***p < 0.001 vs. siControl.