Fig. 9

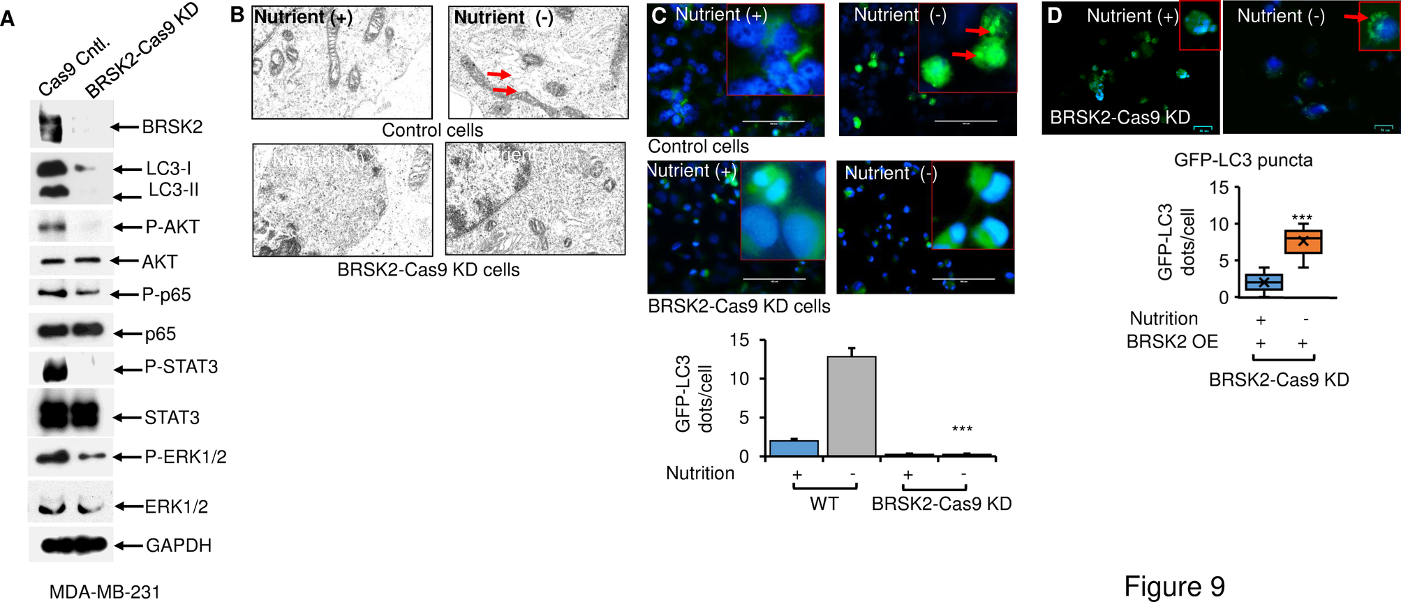
BRSK2 is involved in nutrient deprivation stress-mediated autophagic vacuole formation. (A) The endogenous BRSK2 gene was knocked down by CRISPR-Cas9 vs. CRISPR control in MDA-MB-231 cells, and a stable BRSK2 knockout clone was selected and verified by western blotting with anti-BRSK2 antibodies. As expected, knockout cells have markedly reduced LC3-II levels, P-ERK1/2, P-AKT, and P-p65-NF-kB protein levels. GAPDH was used for equal loading and transfer in Western blotting. Experiments were repeated three times, and representative blots are shown. Blots were scanned, and protein bands were quantified (ImageJ). (B) BRSK2 knockout MDA-MB-231 cells vs. control cells were exposed to ± nutrient-free medium for 6 h and subjected to TEM analysis, n = 10, representative image, scale bar 200 µm, and red arrows indicate autophagosome vacuoles. (C) Duplicate cells from (B) were transfected with GFP-LC3 and treated with or without nutrient-free medium for 6 h, followed by GFP immunofluorescence staining. Representative inverted fluorescence microscopic images, n = 10, scale bar 100 µm, red arrows on blowout images indicate autophagy puncta GFP-LC3 staining (n = 20 cells). ANOVA and post-hoc t-test, ***p < 0.001 vs. vehicle. (D) BRSK2 overexpression in knockout cells enhances autophagy in response to nutrient deprivation. BRSK2 was overexpressed in BRSK2 knockout MDA-MB-231 cells, followed by GFP-LC3 overexpression. Cells were then exposed to ± nutrient-free medium for 6 h and followed by GFP immunofluorescence imaging. Representative inverted fluorescence microscopic images were shown, n = 10, scale bar 100 µm, red arrows on blowout image, indicating autophagy GFP-LC3 puncta staining (n = 20 cells). Box plots are the number of dots/cells from at least n = 20 counted, Student’s t-test, ***p < 0.001 (nutrient-free vs. nutrient plus medium). KD, knockdown.