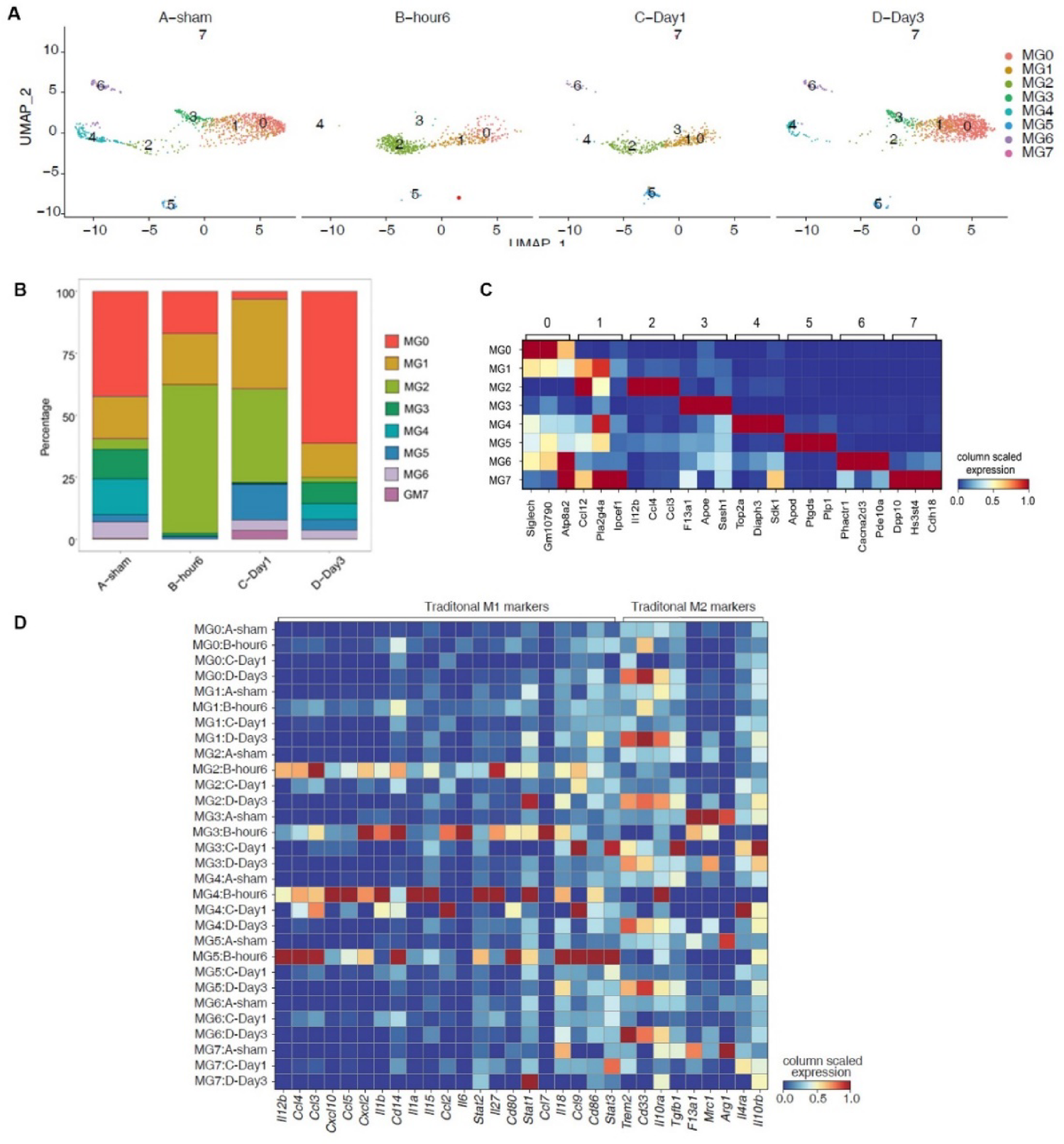
Fig. 2

Subpopulation analysis of microglia. (A) UMAP shows the regrouping of microglia; (B) The bar graph showing the proportion of different subsets of microglial cells in each sample. (C) Expression of Top 3 marker genes in each subgroup of microglia. (D) Unsupervised clustering heatmap showing relative expression (z score, row scaled) levels of M1 and M2 marker genes in microglia.