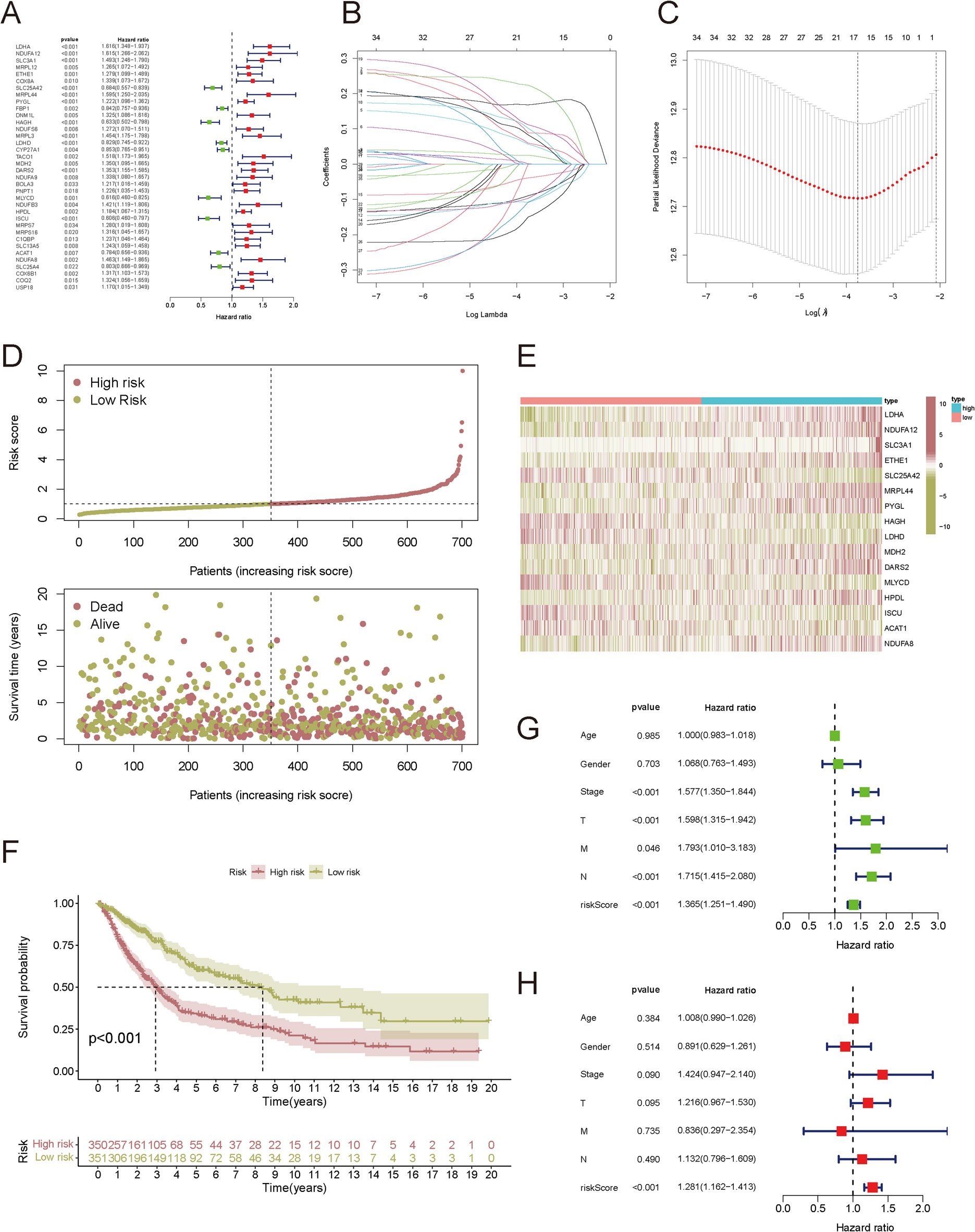
Fig. 3

Establishing the 16-LRG risk signature and analysis of independent prognostic factor. (A) Forest plots showing 36 prognostic LRGs based on Cox univariate regression analysis. (B, C) Cvfit and lambda curves of LASSO regression by minimum criteria. (D) Distribution of the risk scores and survival status in high- and low-risk groups. (E) Distribution of the 16 genes in high- and low-risk groups. (F) The overall survival of two risk groups by KM curves. Univariate Cox regression analysis (G) and multivariate Cox regression analysis (H) of clinical features regarding the 16-LRG risk signature.