Fig. 7

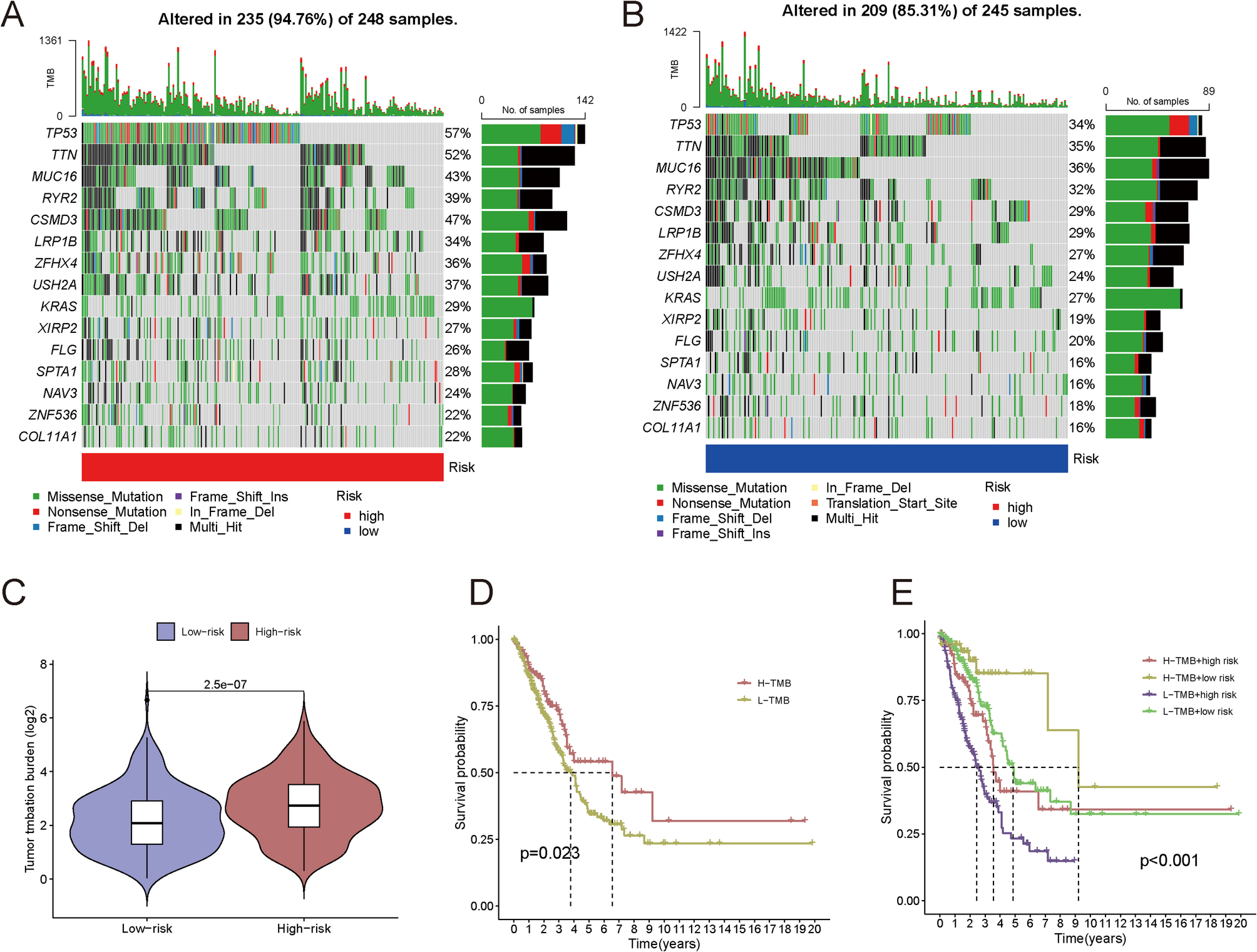
Tumor mutation-related analyses. (A, B) Waterfall plots indicating TMB genes in HRG (A) and LRG (B). (C) TMB between the two risk groups. (D) Overall survival of high-TMB and low-TMB groups. (E) Overall survival of four groups.

Tumor mutation-related analyses. (A, B) Waterfall plots indicating TMB genes in HRG (A) and LRG (B). (C) TMB between the two risk groups. (D) Overall survival of high-TMB and low-TMB groups. (E) Overall survival of four groups.