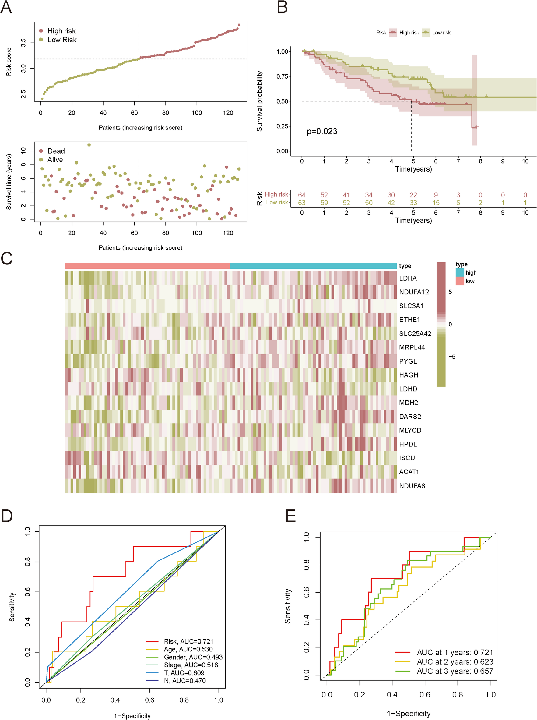
Fig. 8

Verifying of the 16-LRG risk signature by independent LUAD dataset. (A) The risk-score distribution and survival status. (B) Survival curves of two risk groups. (C) Expression of the 16 genes in two risk groups. (D) ROC curves of clinical features and risk scores. (E) ROC curves of the 16-LRG risk signature.