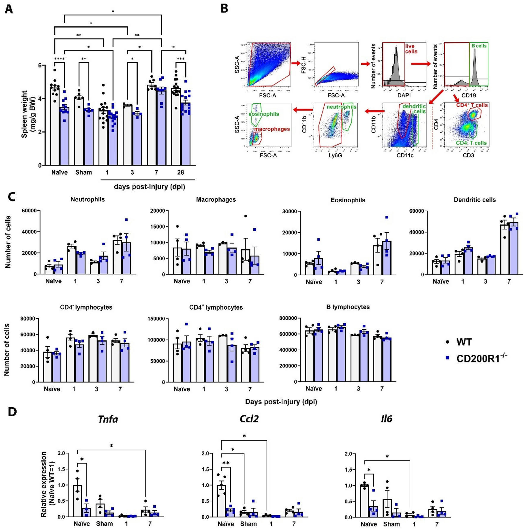
Fig. 5
From: CD200R1 modulates myelin phagocytosis and spleen response following spinal cord injury

Splenic atrophy in CD200R1−/− mice under naïve conditions and following SCI. (A) In naïve conditions, after a sham surgery, and 28 days after SCI, the spleen of CD200R1−/− has reduced weight normalized to body weight (BW) compared to the spleen of WT mice. (B) Representative flow cytometry dot blots of spleen. (C) Quantification of different cell populations in the spleen of naïve animals and after different time points after SCI. (D) QPCR of Tnfa, Ccl2 and Il6 in the spleen of naïve and sham surgery animals and at 1 and 7 days post-injury (dpi). Each symbol represents one animal. Data are presented as mean ± SEM. Statistical analysis: Two-way ANOVA followed by Bonferroni post-hoc test; *p ≤ 0.05, **p ≤ 0.01, ****p ≤ 0.0001.