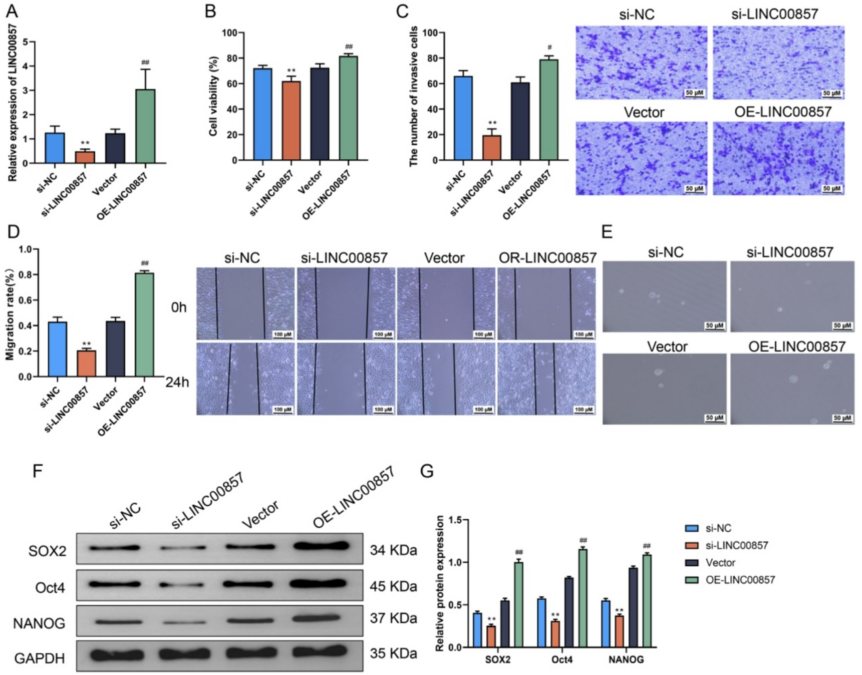
Fig. 2

LINC00857 enhances the invasion, migration, proliferation, and stemness of ovarian cancer cell OVCAR8. (A) qRT-PCR analysis of LINC00857 expression levels in OVCAR8 cells transfected with si-NC, si-LINC00857, the vector group, or a LINC00857 overexpression plasmid. (B) Cell viability was assessed using CCK-8 assay. (C) Cell invasion was evaluated using Transwell assay (scale bar = 50 μm). (D) Cell migration was measured using scratch assay (scale bar = 100 μm). (E) Representative images of sphere-formation assay showing the sphere-forming capacity of OVCAR8 cells in each group (scale bar = 50 μm). (F–G) The protein levels of SOX2, NANOG, and Oct4 in OVCAR8 cells. Data were presented as mean ± SD (n = 3 ~ 5); **p < 0.01 vs. si-NC; ##p < 0.01 vs. Vector; statistical analysis was performed using one-way ANOVA followed by Tukey’s post hoc test. CCK-8, Cell Counting Kit-8; SOX2, SRY-box transcription factor 2; NANOG, Nanog homeobox; Oct4, octamer-binding transcription factor 4.