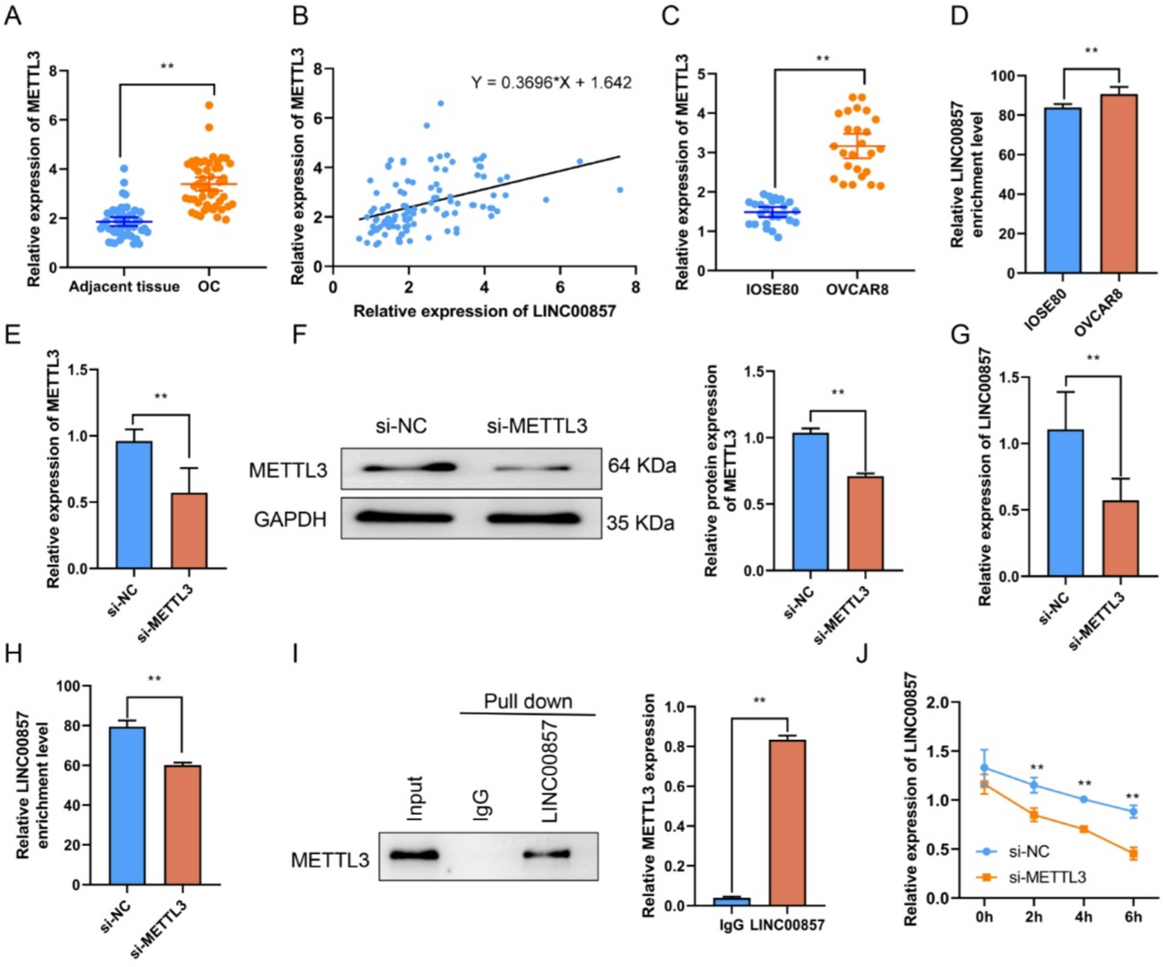
Fig. 4

METTL3 highly expresses in ovarian cancer cells and promotes the LINC00857 expression by m6A modification. (A) Relative expression levels of METTL3 in OC tissues compared to adjacent normal tissues using qRT-PCR (n = 50). (B) The correlation between LINC00857 and METTL3 expression analyzed by Pearson (n = 108). (C) Relative expression levels of METTL3 in OC cell line OVCAR8 compared to normal ovarian epithelial cell line IOSE80 using qRT-PCR (n = 25). (D) The m6A enrichment levels of LINC00857 in IOSE80 and OVCAR8 cells were measured using the MeRIP-qPCR kit (n = 25). (E) Relative METTL3 mRNA expression levels in OVCAR8 cells transfected with si-METTL3 or si-NC (n = 5). (F) Western blot analysis showing METTL3 protein expression in OVCAR8 cells transfected with si-NC or si-METTL3 (n = 3). (G) Relative mRNA expression of LINC00857 in OVCAR8 cells after METTL3 knockdown (si-METTL3) compared to the si-NC group (n = 5). (H) m6A enrichment levels of LINC00857 in OVCAR8 cells transfected with si-METTL3 or si-NC using MeRIP-qPCR (n = 5). (I) RNA pull-down assay showing the binding interaction between LINC00857 and METTL3 (n = 5). (J) RNA stability assay indicating the relative expression of LINC00857 over time in OVCAR8 cells transfected with si-METTL3 or si-NC (n = 5). Data were presented as mean ± SD; **p < 0.01; statistical significance was determined using unpaired Student’s t-test. METTL3, methyltransferase-like 3; OC, ovarian cancer; m6A, N6-methyladenosine.