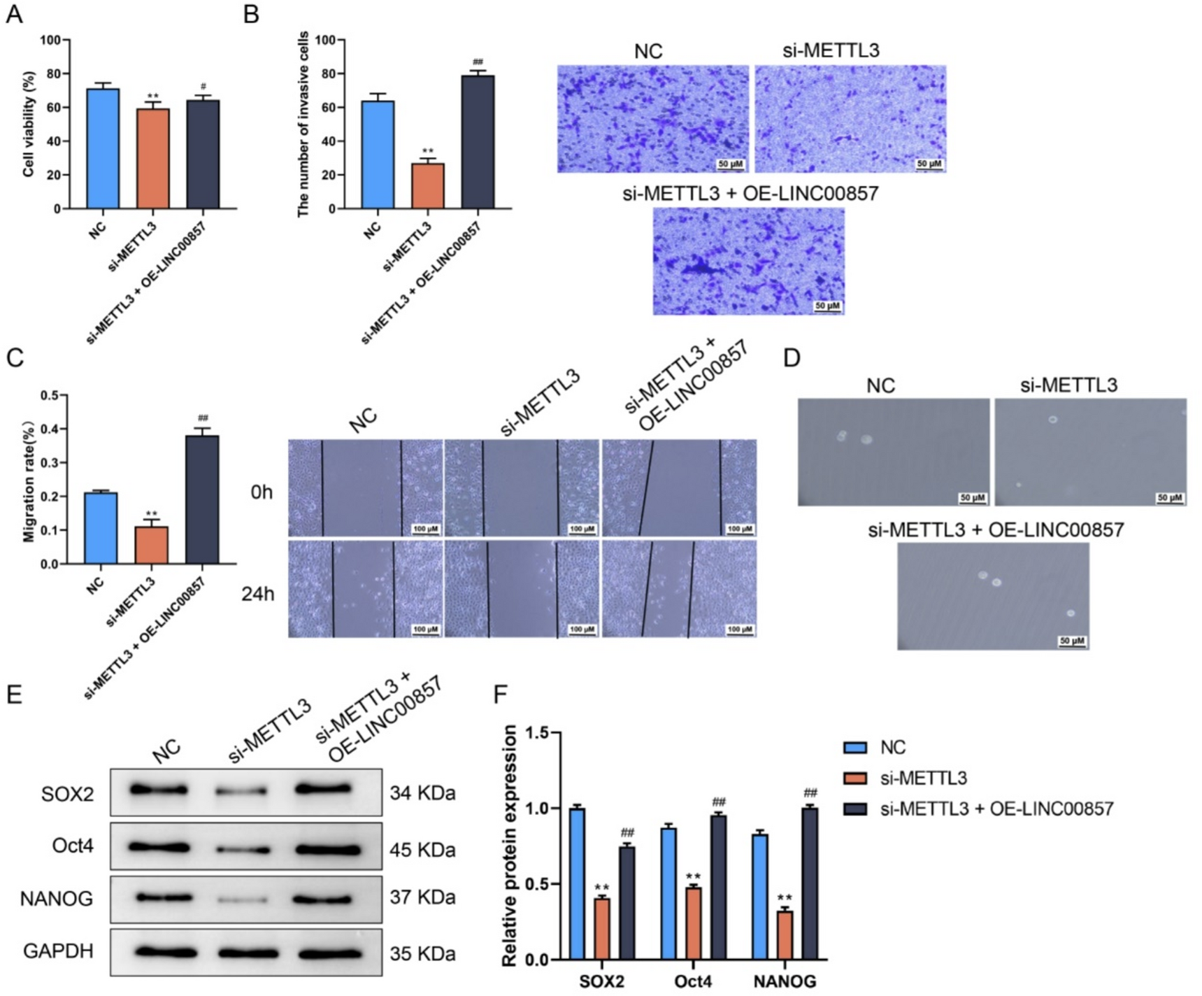
Fig. 5

LINC00857 reverses the migration, invasion, proliferation, and stemness of OVCAR8 cells inhibited by METTL3 down-regulation. (A) Cell viability of OVCAR8 cells was assessed using CCK-8 assay. (B) Cell invasion was evaluated using Transwell assay (scale bar = 50 μm). (C) Cell migration was measured using scratch assay (scale bar = 100 μm). (D) Representative images of sphere-formation assays showing the sphere-forming capability of OVCAR8 cells in each group (scale bar = 50 μm). (E–F) Western blot analysis showing the protein levels of SOX2, Oct4, and NANOG in OVCAR8 cells. Data were presented as mean ± SD (n = 3 ~ 5); **p < 0.01 vs. NC; ##p < 0.01 vs. si-METTL3; statistical analysis was performed using one-way ANOVA followed by Tukey’s post hoc test. METTL3, methyltransferase-like 3; CCK-8, Cell Counting Kit-8; SOX2, SRY-box transcription factor 2; NANOG, Nanog homeobox; Oct4, octamer-binding transcription factor 4.