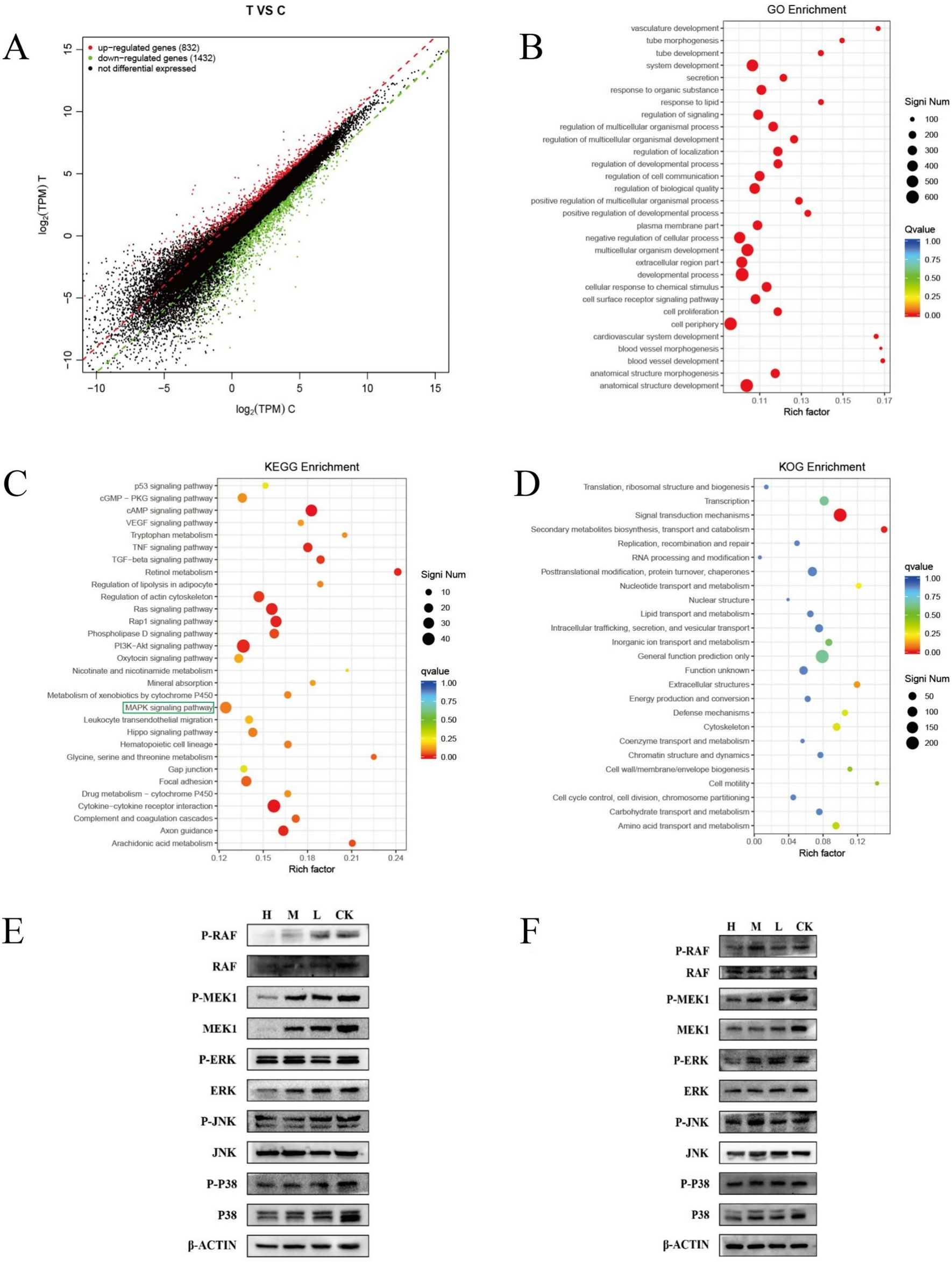
Fig. 2

Effect of ATO on MAPK signaling pathway in HCC cells. (A) Volcano map of differentially expressed genes. (B–D) GO (B), KEGG (C), KGO (D) enrichment analysis of differentially expressed genes. (E, F) Expression of key MAPK proteins in hepatoma cell line MHCC97-H and Huh7 with different concentrations of ATO intervention.GO, Gene Ontology. KEGG, Kyoto Encyclopedia of Genes and Genomes. KGO, euKaryotic Ortholog Groups.