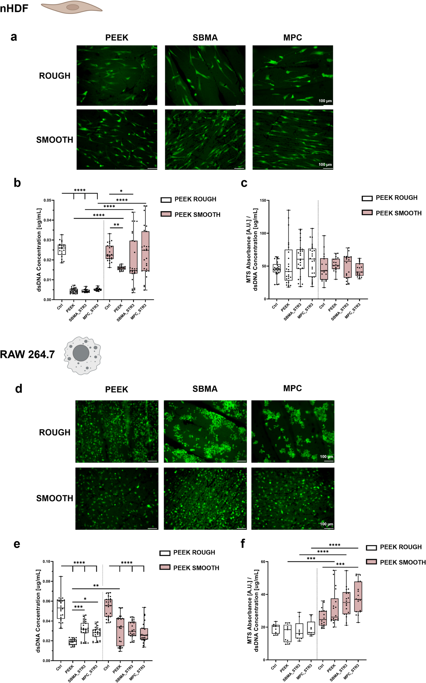
Fig. 6

Evaluation of nHDF and RAW 264.7 adhesion on uncoated (PEEK) and coated (SBMA and MPC) samples. Representative LIVE/DEAD images (green: viable cells; scale bar: 100 μm) of (a) nHDF and (d) RAW 264.7. Evaluation of cell proliferation of (b) nHDF and (e) RAW 264.7. Evaluation of cell metabolism of (c) nHDF and (f) RAW 264.7. * = p < 0.05; ** = p < 0.01; *** = p < 0.001; *** = p < 0.0001. N = 3. PEEK = polyether-ether-ketone, SBMA = [2-(methacryloyloxy)ethyl]dimethyl-(3-sulfopropyl)ammonium hydroxide, MPC = 2-methacryloyloxyethyl phosphorylcholine, STR3 = strategy 3.