Fig. 3

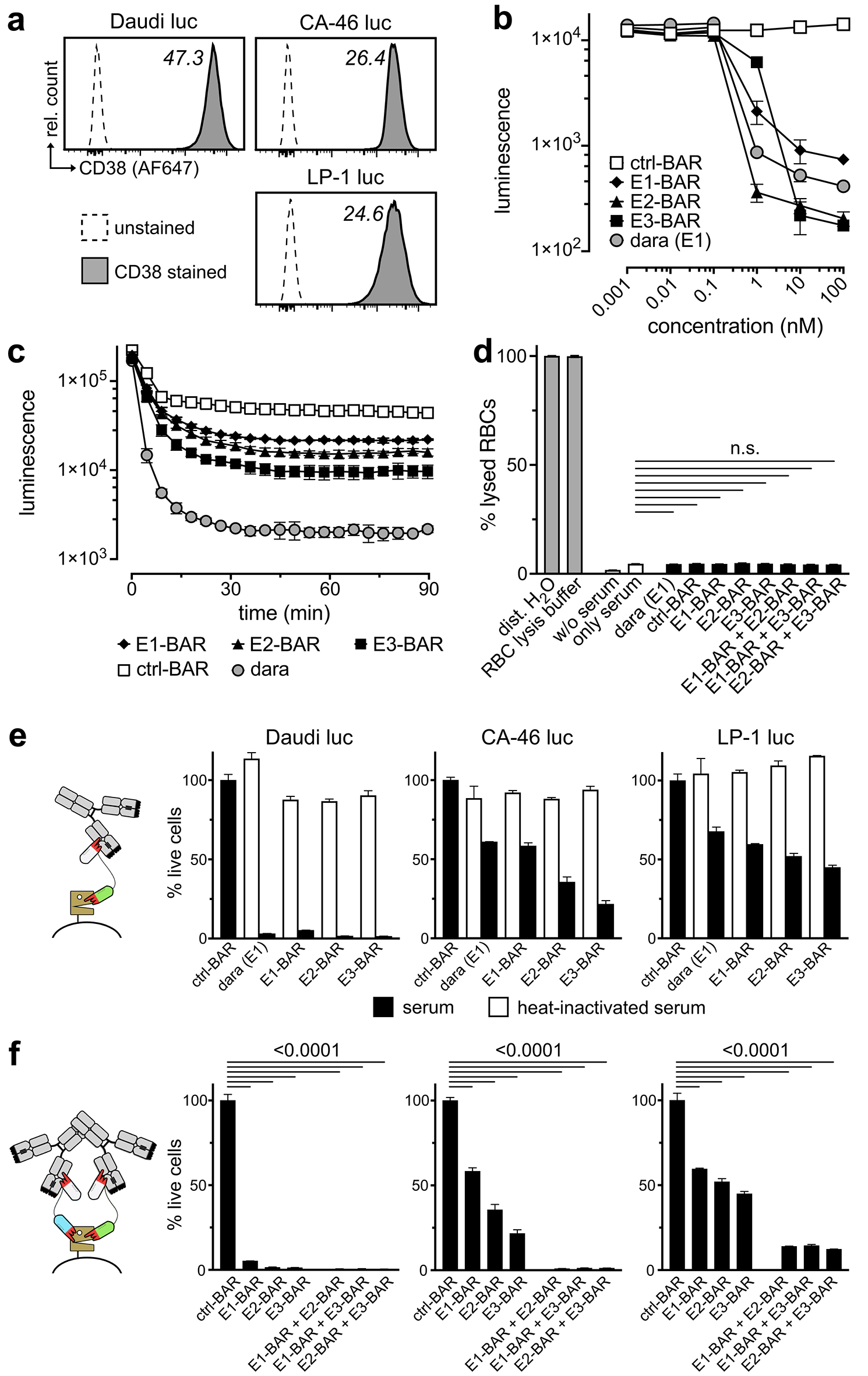
Nanobody-based CD38-specific BARs induce dose- and time-dependent complement-dependent cytotoxicity (CDC) against CD38-expressing cell lines in vitro. (a) Cell surface expression of CD38 on Daudi luc, CA-46 luc, and LP-1 luc cells. Median fluorescent intensity (× 103) of CD38 is indicated next to the histograms. (b) Viability of Daudi luc cells after incubation with 0.001, 0.01, 0.1, 1, 10, and 100 nM of CD38-specific BARs, control-BAR (ctrl-BAR), or daratumumab in the presence of 25% human pooled serum. Bioluminescence was measured as an indicator of cell viability. (c) Time-resolved viability of Daudi luc cells incubated with 100 nM of CD38-BARs, ctrl-BAR, or daratumumab 0–90 min after the addition of 25% human pooled serum. (d) Lysis of human erythrocytes (RBCs) after incubation with 100 nM of CD38-BARs, ctrl-BAR, and daratumumab in the presence of 25% human pooled serum. OD405 was measured as an indicator of hemolysis. Distilled H2O and RBC lysis buffer served as positive controls. (e) Viability of Daudi luc, CA-46 luc, and LP-1 luc cells after incubation with 100 nM of individual CD38-specific BARs or daratumumab. Active human pooled serum served as a source of endogenous antibodies and complement (black bars). Heat-inactivated serum was used as negative control (white bars). (f) Viability of the same cell lines after incubation with combinations (50 + 50 nM) of two BARs targeting distinct, non-overlapping epitopes on CD38. Individual BARs targeting a single epitope of CD38 or an irrelevant antigen (ctrl-BAR) were used as controls. All diagrams show means ± standard deviation (SD) of three parallel replicates. Results of two-way ANOVA between serum and BARs (d) or ctrl-BAR and BARs (f) are indicated as p-values above the diagrams. N.s. indicates no significant difference, i.e., p ≥ 0.05.