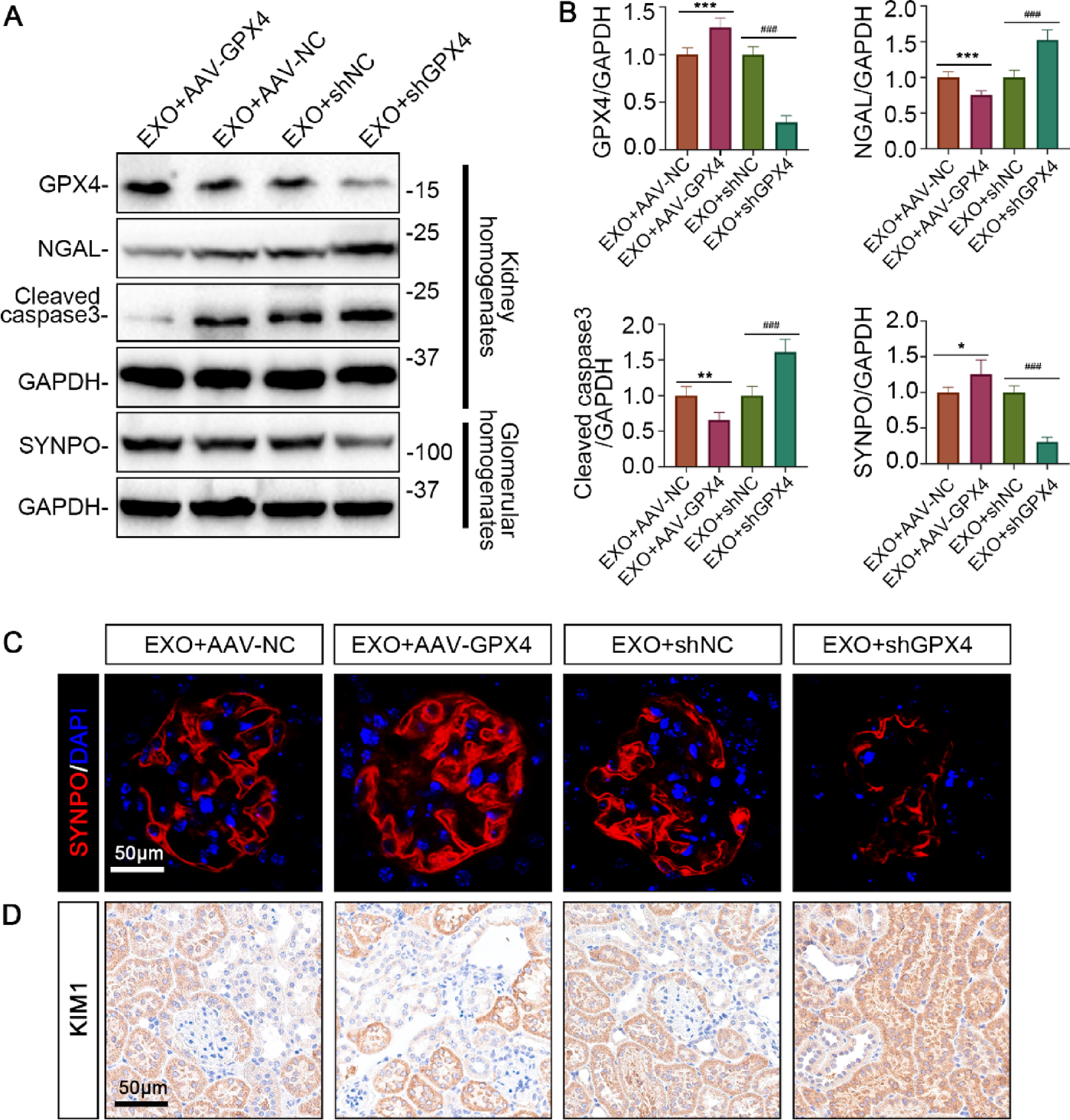
Fig. 7

BMSC-EXOs restore renal function in STZ-induced diabetic kidney injury via a GPX4-Dependent Mechanism. (A) Western blot analysis of renal GPX4, NGAL, and cleaved caspase3 expression in kidney homogenates, and SYNPO expression in glomerular homogenates. GAPDH served as a loading control. (B) Quantitative densitometry of the corresponding bands, normalized to GAPDH. (C) Immunofluorescence staining of SYNPO (red) in glomeruli and DAPI (blue) for nuclei. (D) Immunohistochemical staining of KIM1 in renal tubules. Each bar represents the mean ± SD of the data derived from five independent experiments (n = 5). *p < 0.05; **p < 0.01; ***p < 0.001 versus EXO + AAV-NC group. ###p < 0.001 versus EXO + shNC group.