Fig. 2

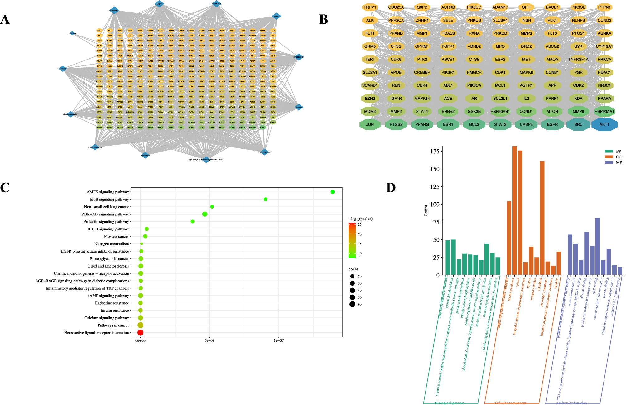
Network pharmacological analysis of LHG active compound targets. (A) LHG active ingredient-target network. (B) Protein networks of the top 100 targets. (C, D) KEGG pathway enrichment analysis and GO enrichment analysis of LHG targets.

Network pharmacological analysis of LHG active compound targets. (A) LHG active ingredient-target network. (B) Protein networks of the top 100 targets. (C, D) KEGG pathway enrichment analysis and GO enrichment analysis of LHG targets.