Fig. 3
From: Empowering smart homes by IoT-driven hybrid renewable energy integration for enhanced efficiency

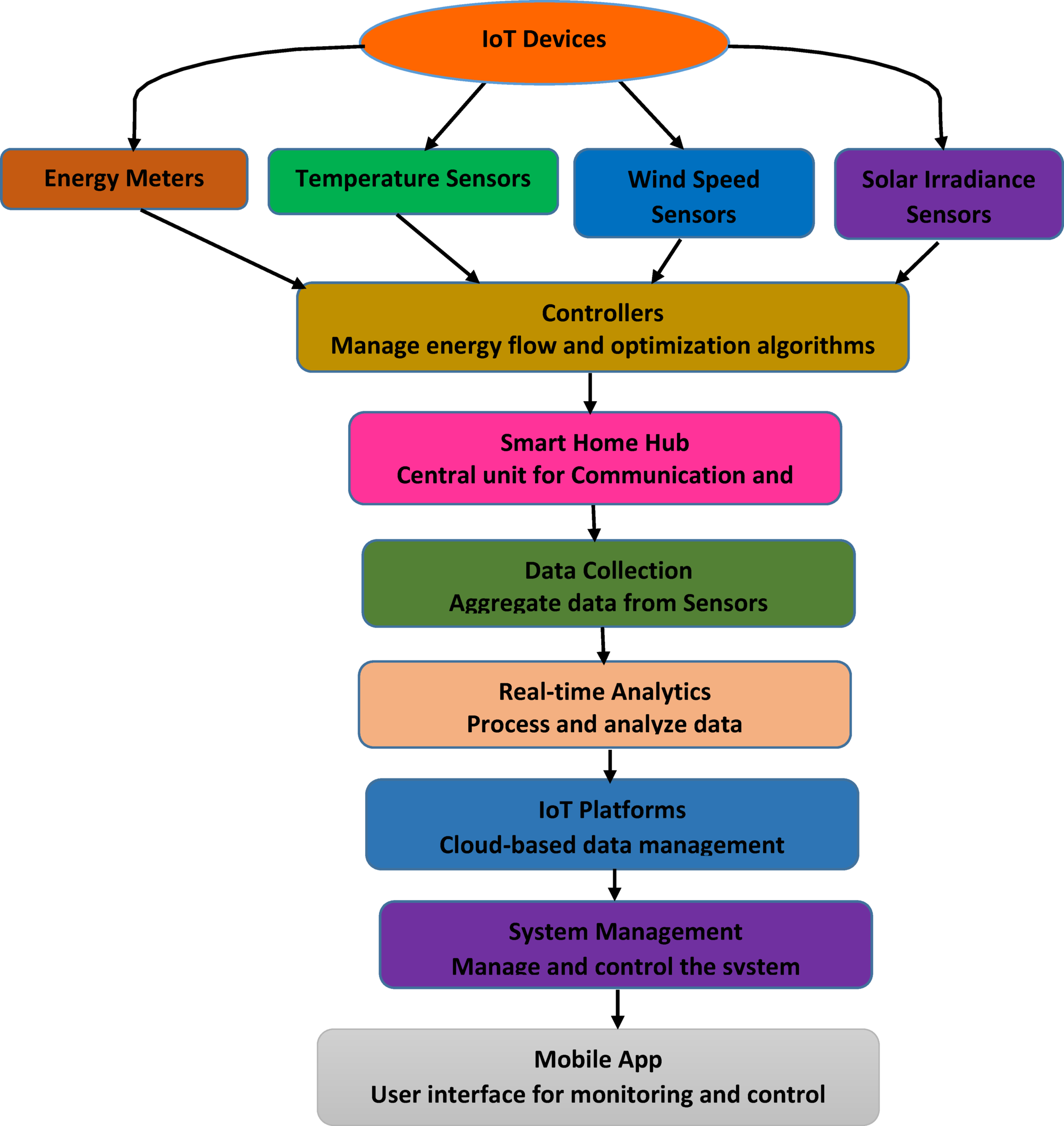
A schematic block diagram of an IoT-based Hybrid renewable power system.
From: Empowering smart homes by IoT-driven hybrid renewable energy integration for enhanced efficiency

A schematic block diagram of an IoT-based Hybrid renewable power system.