Fig. 3

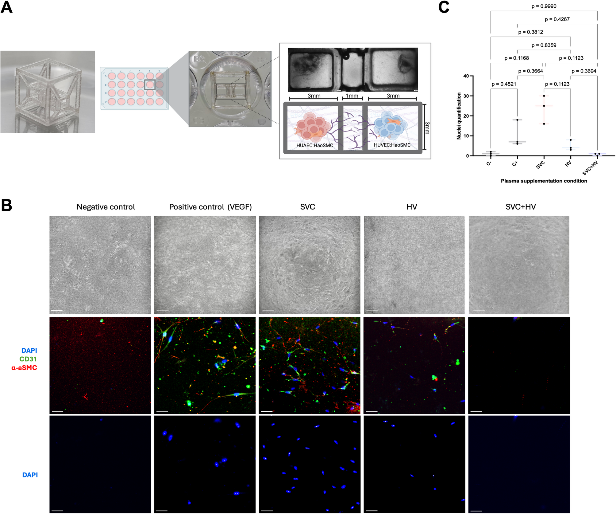
Multiple cubic unit-based scaffold MultiCUBE arteriovenous model. A) Schematic representation of the MultiCUBE arteriovenous model. Left: Photograph of the MultiCUBE unit design. Center: Standard placement of the MultiCUBE scaffold in a 24-well culture plate. Right (top): Bright-field image of the MultiCUBE after extracellular matrix (fibrin) assembly, showing a continuous fibrin hydrogel across all three cubes, with specific localization of cells in the lateral cubes and a central connecting cube containing only fibrin. Right (bottom): Schematic illustration of the arteriovenous model setup. B) Bright field and corresponding immunofluorescence images of the central cube in the MultiCUBE scaffolds after 10 days of culture under various plasma supplementation conditions. CD31 (green) to identify endothelial cells, α-aSMC (red) for smooth muscle cells, and DAPI (blue) for nuclei. The lower panel highlights differences in total observable nuclei (individual nuclei depicted by white squares) across the condition. C) DAPI based nuclei quantification; although the median distribution is distinct among conditions, no statistically significant differences were found between groups (p≥0.05). Bright-field image scale bar: 200 μm; immunofluorescence image scale bar: 50 μm.