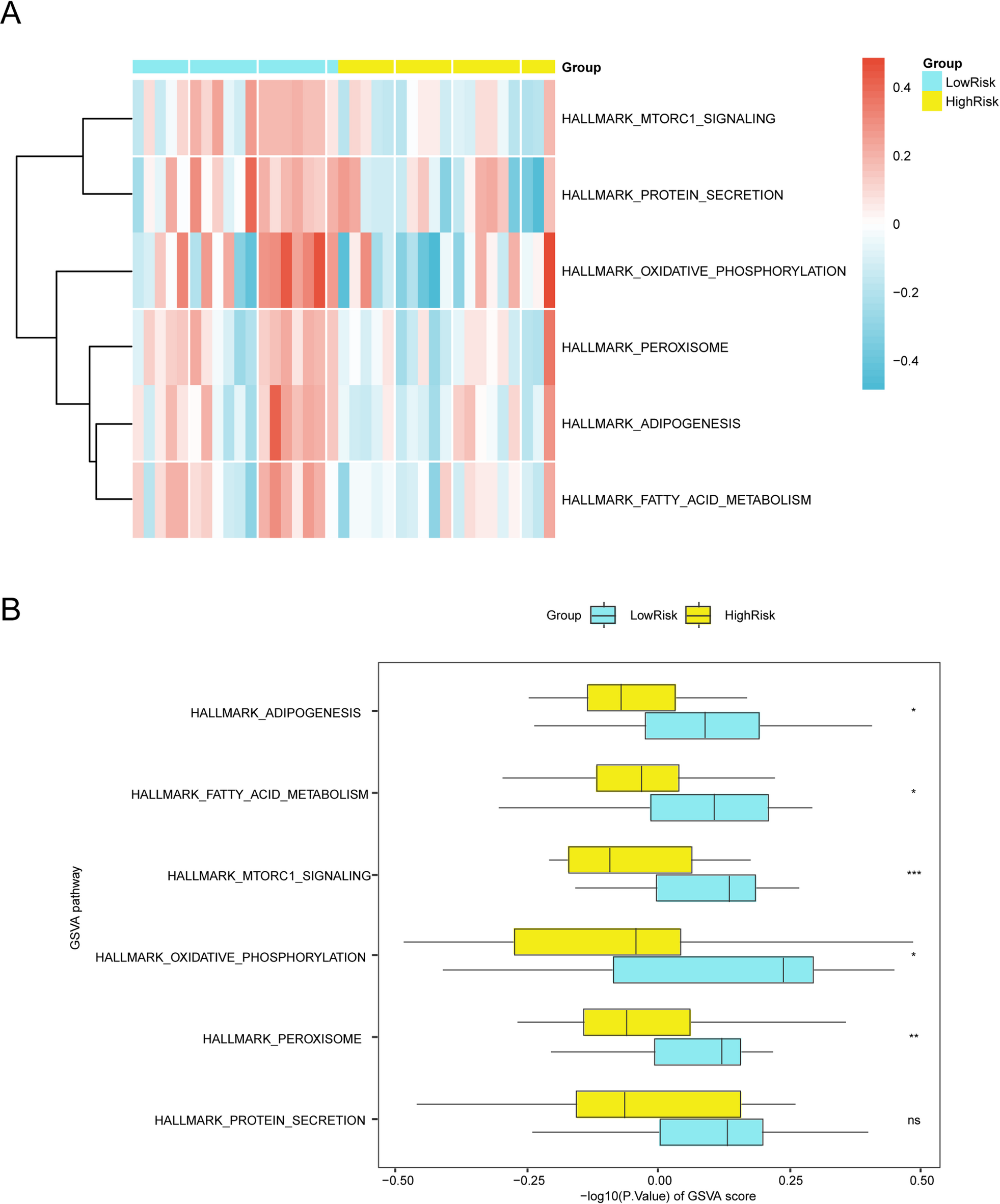
Fig. 10

GSVA for SARC sample A-B. Heat map (A) and group comparison map (B) of GSVA results between HighRisk and LowRisk groups of SARC samples from the integrated GEO dataset. SARC, Sarcopenia; GSVA, Gene Set Variation Analysis. ns stands for p-value ≥ 0.05, not statistically significant; * represents p-value < 0.05, statistically significant; ** represents p-value < 0.01, highly statistically significant; *** represents p-value < 0.001 and highly statistically significant. Yellow indicates the HighRisk group, while purple denotes the LowRisk group. The screening threshold for GSVA was set at P < 0.05. In the heatmap, blue signifies low enrichment and red represents high enrichment.