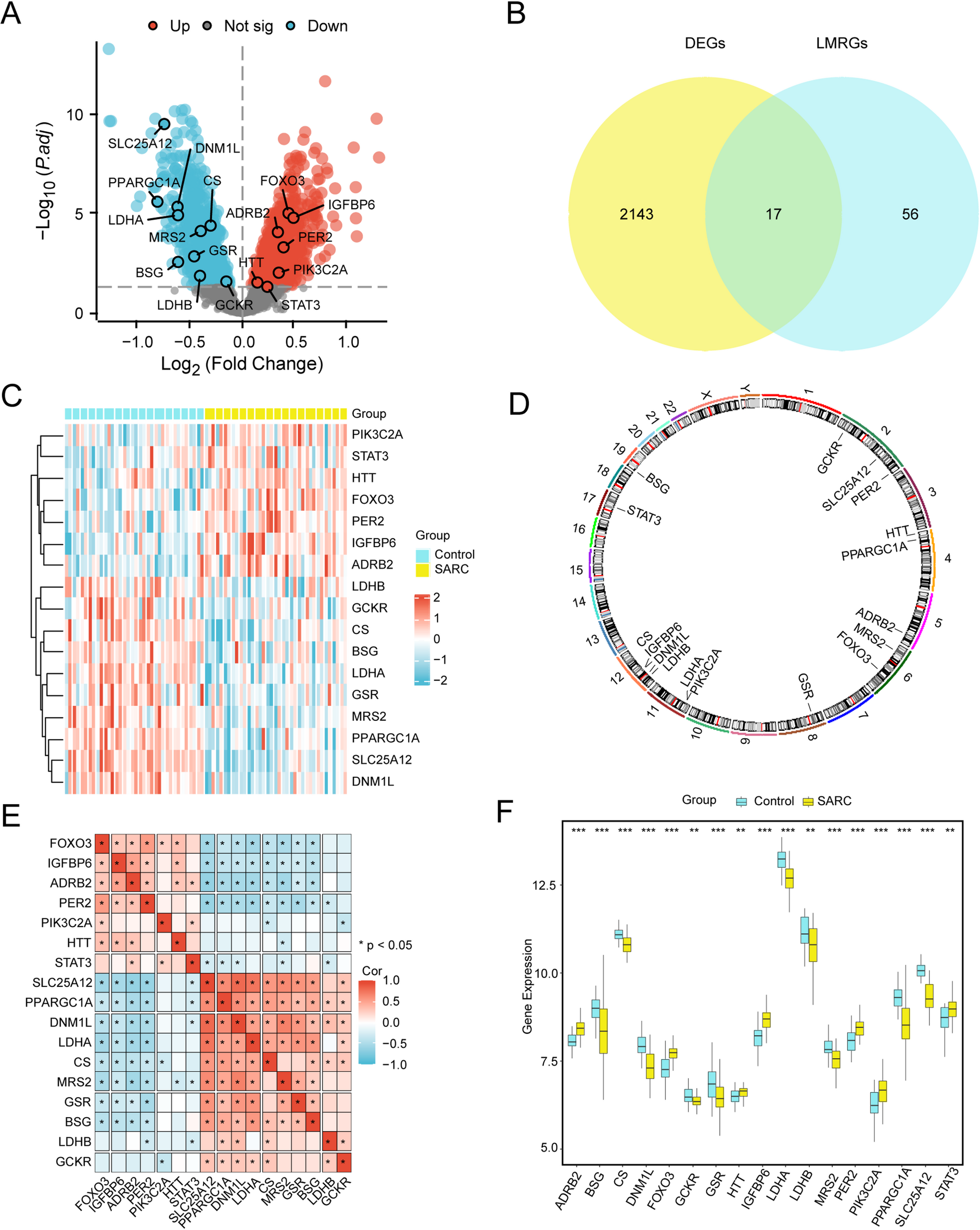
Fig. 3

Differential Gene Expression Analysis. (A) Volcano plot of differentially expressed gene analysis between the SARC group and the Control group in the Combined GEO Datasets. (B) Venn diagram of DEGs and LMRGs in integrated GEO Datasets (Combined Datasets). (C) Heat map of LMRDEGs in the integrated GEO Datasets (Combined Datasets). (D) Chromosomal mapping of LMRDEGs. (E) Correlation heat map of LMRDEGs in Combined GEO Datasets. (F) Group comparison map of LMRDEGs in SARC and Control of integrated GEO Datasets (Combined Datasets). ** stands for p-value < 0.01, highly statistically significant; *** represents p-value < 0.001 and highly statistically significant. SARC, Sarcopenia; DEGs, Differentially Expressed Genes; LMRGs, Lactate Metabolism-Related Genes; LMRDEGs, Lactate Metabolism-Related Differentially Expressed Genes. In the heat map, the yellow color represents the SARC group, while blue denotes the Control group. Red indicates high expression levels, whereas blue signifies low expression levels. For the correlation heat map, red illustrates positive correlations, blue demonstrates negative correlations, and color intensity reflects the correlation strength.