Fig. 7
From: Integrative genomics characterizes HCC eRNAs for prognosis and targeted therapy

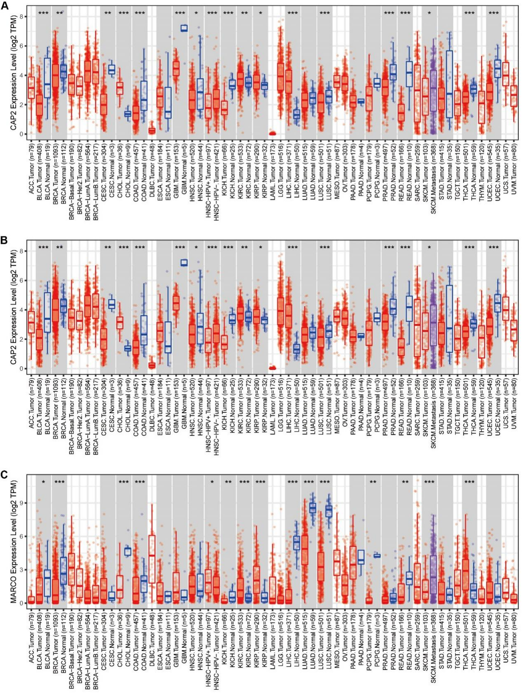
The landscape of host gene expression levels in pan-cancer. (A-C) The landscape of CAP2, COLEC10, and MARCO expression levels in pan-cancer. Red, blue, and purple represent tumor, normal, and metastatic tissues, respectively.