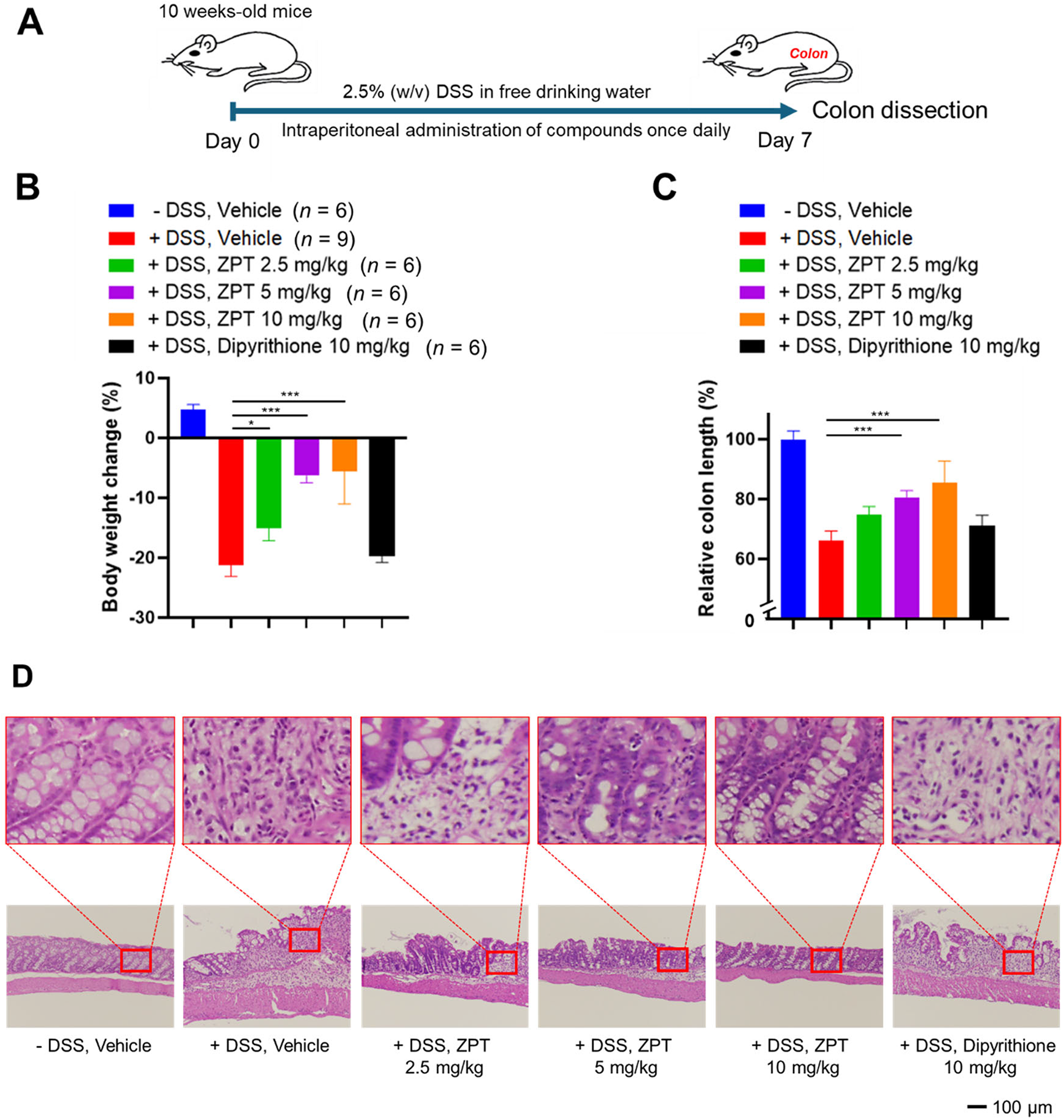
Fig. 4

Effect of ZPT Administration on DSS-induced Inflammatory Colitis. (A) Mice were injected intraperitoneally with ZPT, dipyrithione or the vehicle once a day for 7 days. During this period, they were allowed to take drinking water in the presence or absence of 2.5% (w/v) DSS ad libitum. (B) Body weight changes were calculated as the body weight after 7-days treatments divided by the initial body weight. The number of mice (n) which received each set of the above treatments is shown in parenthesis. (C) Shown is the relative length of the colons dissected from the sacrificed mice after each set of the treatments compared with the untreated control mice. (D) Longitudinal sections of the dissected colons after each set of the treatments were subjected to H&E staining as described in Methods. A representative image of each group is shown.