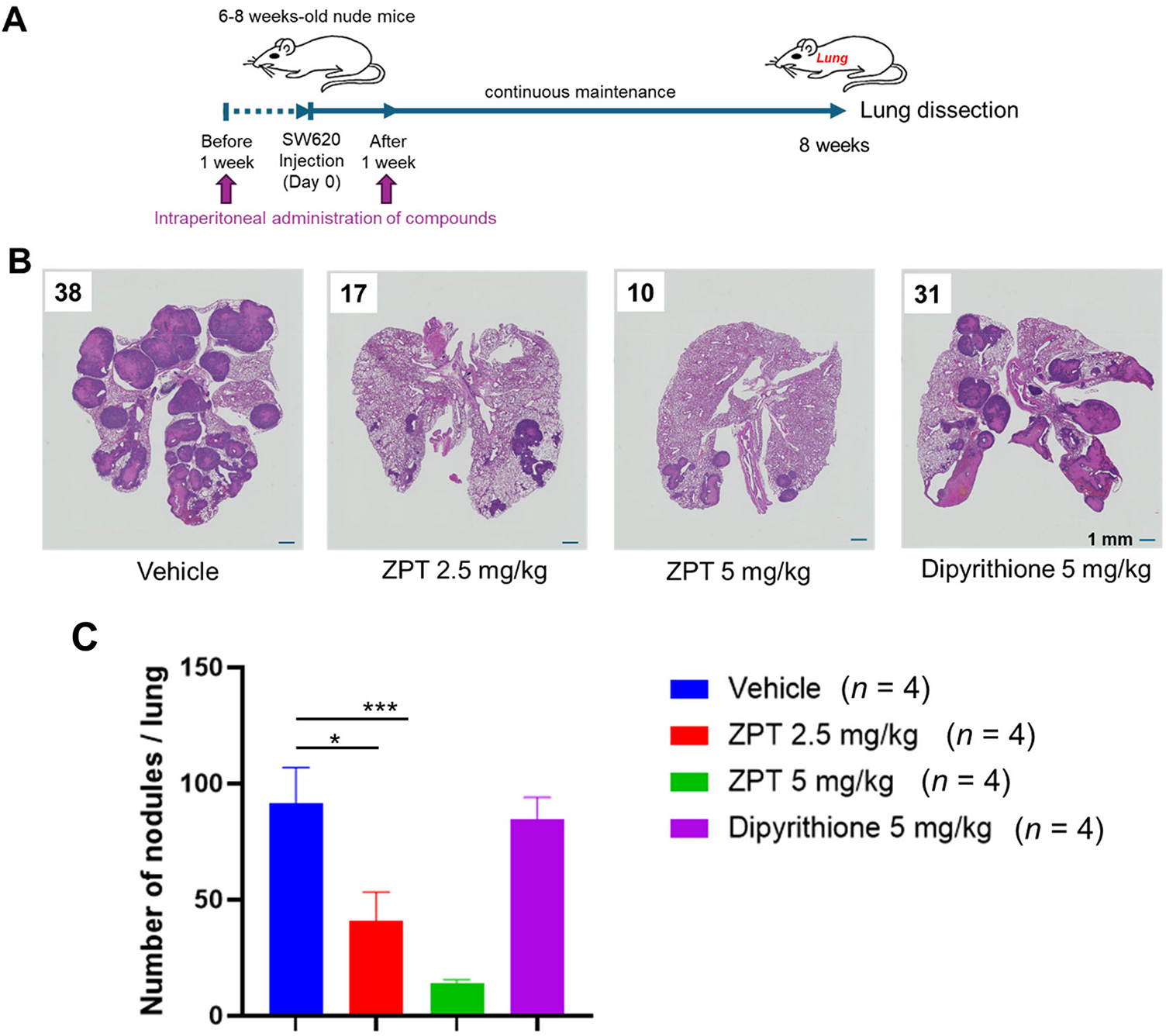
Fig. 8

Effect of ZPT Administration on Lung Metastasis of Tumour Xenograft. (A) Female nude mice were injected with SW620 cells (1 × 107 cells) via tail vein and maintained for further 8 weeks. ZPT, dipyrithione or the vehicle was administered intraperitoneally to the mice twice, one week before and after the cell injection (n = 4 for each group). Thereafter, the lungs were excised and their sections were subjected to H&E staining for histologic evaluation of lung micro-metastasis under microscope as described in Methods. (B) Shown is a representative image of the H&E-stained section of each group, where the locations of hyperplasias, low-grade adenomas and high-grade adenomas are encircled by indicated colours. Also, the numbers of micro-metastatic nodules counted under a light microscope are shown. (C) The numbers of micro-metastatic nodules in 3 non-contiguous sections of each mouse are shown.