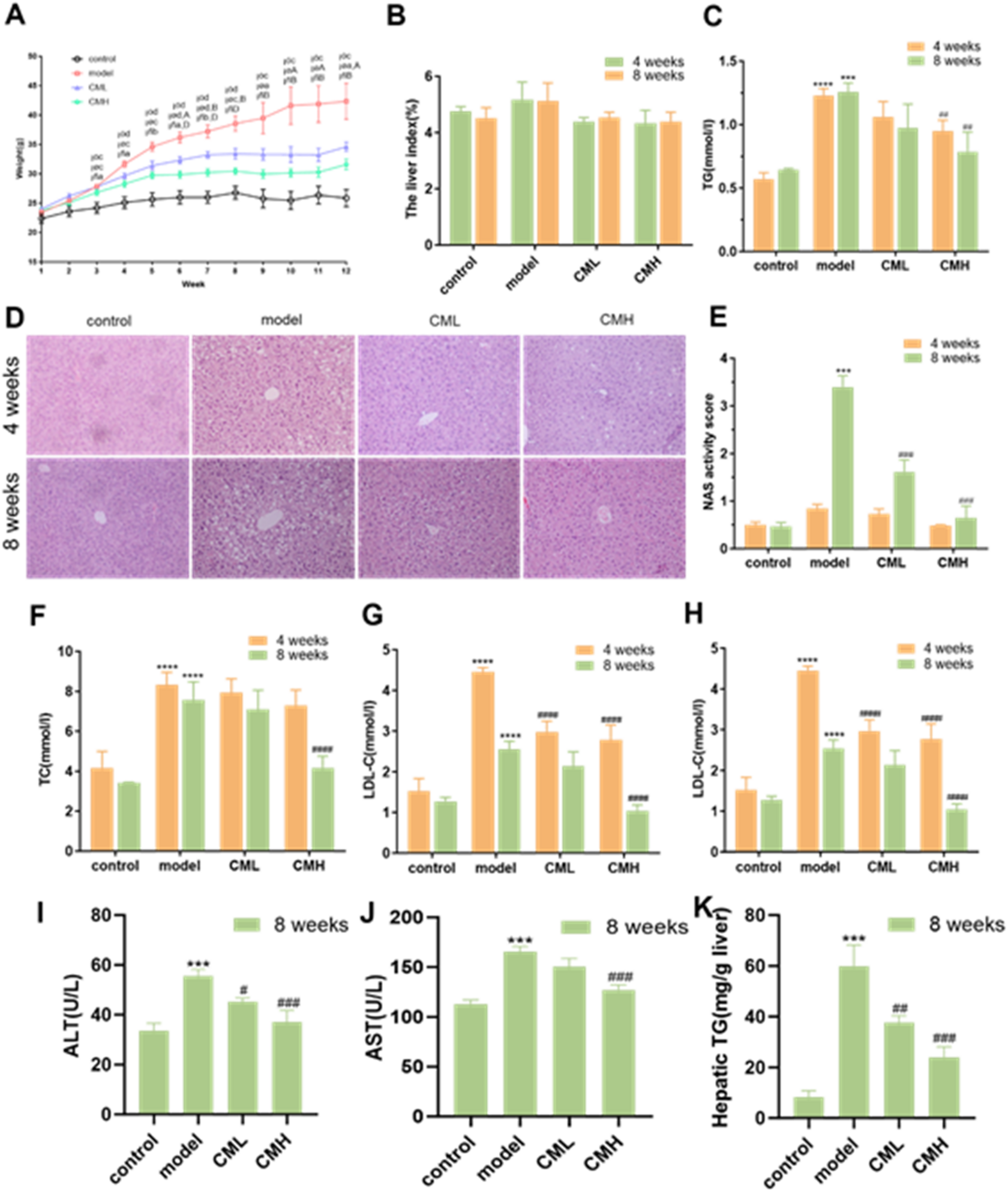
Fig. 1

CM ethanol extract improves lipid-lowering activity in MAFLD mice. (A) Body weight changes (compared with normal group: aP < 0.05, b, c,dP < 0.01; compared with model group: AP < 0.05, B, C,DP < 0.01). (B) Liver index of mice. (C,F–H) Serum lipid content in mice. (D) HE staining results of liver paraffin sections in mice). E. Quantification of NAS activity score. (I, J) Serum ALT and AST levels in mice. (K) Hepatic TG content in mice. (compared with control group: *P < 0.05, **P < 0.01, ***P < 0.001; compared with model group: #P < 0.05, ## P < 0.01, ###P < 0.001).