Fig. 3
From: Multi-marker GWAS and variant-specific genomic prediction for growth traits in Pacific white shrimp

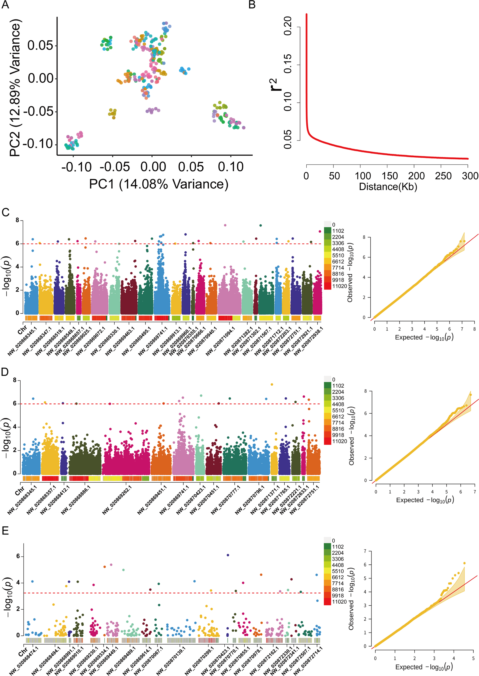
Genome-wide association studies (GWAS) of single variant and population genetic analysis of Penaeus vannamei growth traits. (A) Principal component analysis (PCA) of the population; Distinct colors were assigned to individuals from different family. (B) Linkage disequilibrium (LD) decay plot displaying the relationship between LD (r²) and physical distance (kb). (C) Manhattan plot (left) and quantile-quantile (Q-Q) plot (right) for the GWAS based on SNPs. (D) Manhattan plot (left) and Q-Q plot (right) for the GWAS based on InDels. (E) Manhattan plot (left) and Q-Q plot (right) for the GWAS based on STRs.