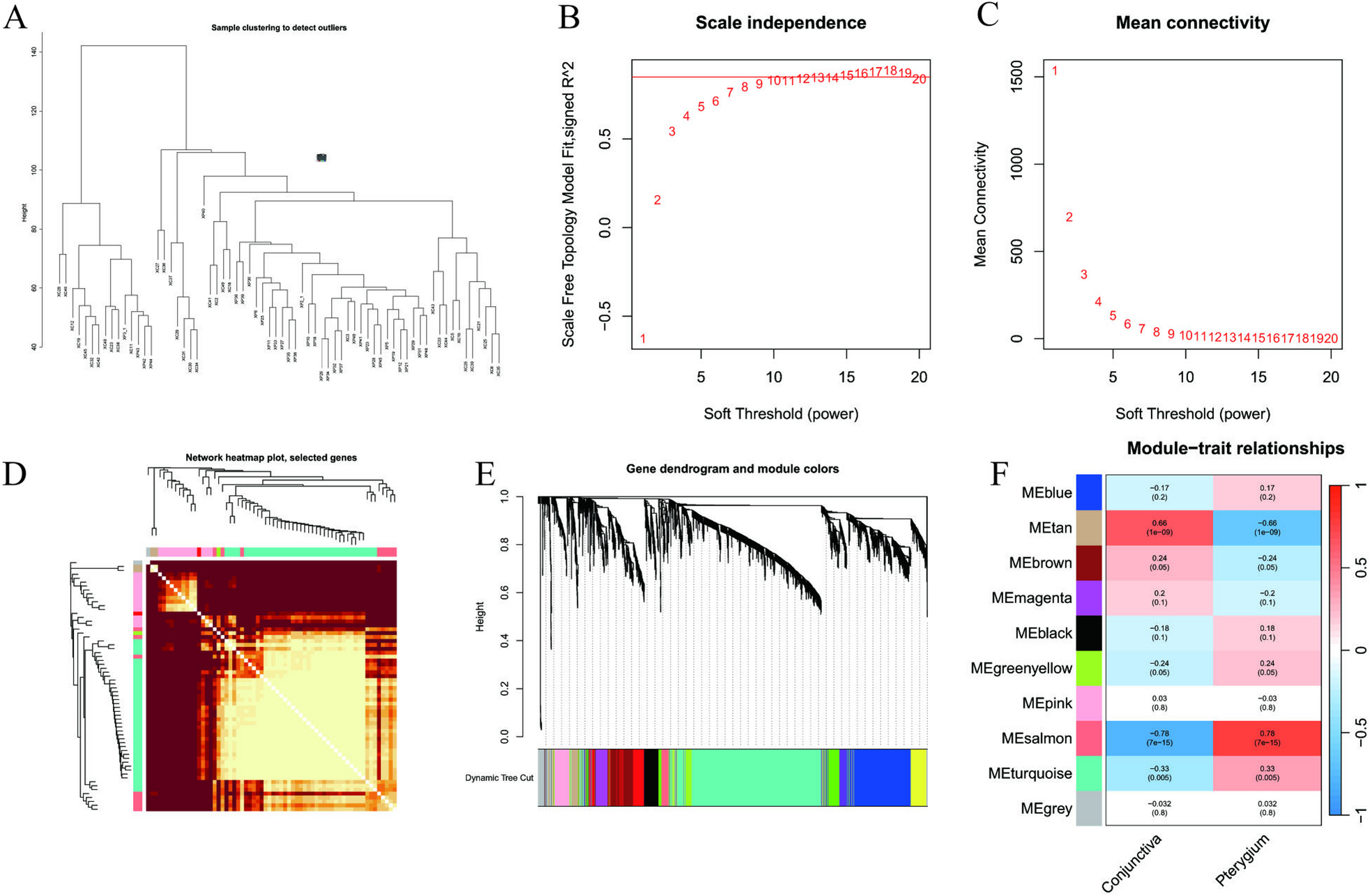
Fig. 3

Weighted Gene Co-expression Network Analysis (WGCNA) for Screening Target Module Genes. A. The gene clustering tree is shown. B-C. The relevant parameters for WGCNA network construction are provided, with a power value of 10 achieving an independence level of 0.9. D. A clustering heat map of all module genes in the WGCNA analysis is displayed. E. A heat map illustrating the correlation between different phenotypes and modules based on WGCNA analysis is presented. F. The expression of the salmon and turquoise module genes in the two groups is shown through a cluster heat map, where red represents high gene expression and blue represents low gene expression.