Fig. 4
From: A novel liposomal hydrogel loaded with deer blood peptides prevents UVB-induced skin photoaging

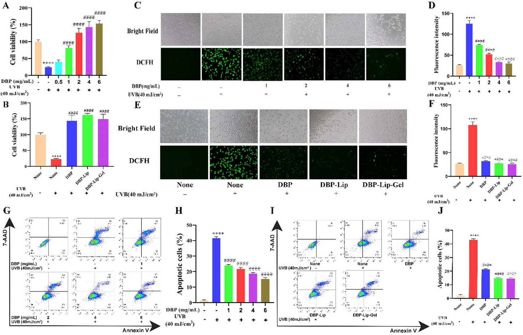
The effects of DBPs at various doses and in various formulations on UVB-induced cytotoxicity, intracellular ROS production and anti-apoptotic effects. (A) Cytoprotective effect of DBP treatment on UVB-induced cytotoxicity in L929 cells. (B) Cytoprotective effect of DBP formulations on UVB-induced cytotoxicity in L929 cells. (C) Effects of DBPs at different doses on UVB-induced intracellular ROS production in L929 cells, with 40× magnification. (D) Quantification of fluorescence intensity of (C). (E) Effects of DBP formulations on UVB-induced intracellular ROS production in L929 cells, with 40× magnification. (F) Quantification of fluorescence intensity of (E). (G) Flow cytometric analysis of DBP on anti-apoptosis effects in UVB-irradiated L929 cells. (H) Quantification of (G). (I) Flow cytometric analysis of DBP formulations on anti-apoptosis effects in UVB-irradiated L929 cells. (J) Quantification of (I). Data are presented as the mean ± standard deviation; ****p < 0.0001 compared to non-UVB irradiation group, ####p < 0.0001 compared to the UVB irradiation and non-DBP treatment group, n = 3.